Всичко свързано с тоците ми е слабост, опитайте се да ме затрудните.
kefto - помощник
Привет на всички,
От 2 седмици се мъча с една лампа за баня, която немога да накарам да светне и затова искам да помоля ако някой е наясно или разполага със схема да ми помогне...
Става въпрос за две луминисцентни пури по 18W свързани с един дросел 40W или 36W. Разполагам с подходящи стартери, защото доста неща изчетох в интернет пространството и от там научих, че за такава схема е необходимо да имам по различни стартери.
Пробвах всички схеми, кото намерих в интернет и неще да светне и двете. Винаги светва едната и когато я изключа светва другата.
Та моля за конкретна схема на свързване и каквато и да е помощ би ми била полезна.
Поздрави
ilian ivanov - специалист
Иди в Бриколаж и на стартерите на Филипс и на самата опаковка има схеми на свързване.
shotik - майстор
Стартерите трябва да имат надпис "SERIES",ако не са такива няма да светнат.
Trifun - специалист
В службата имаме такова тяло - с 2 лампи и един дросел, аз съм й връзвал захранването, но тъй като е купена от магазин, беше готова, шалтвана и честно казано въобще не съм се заглеждал как са проводниците...
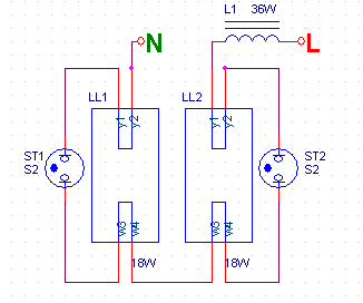
Но се поразрових из нета и попаднах на една схема, дадена от нашият колега-съфорумник @ELEMENTAL.
Ето я и нея :

Добавено : Днес отворих тялото, което е в службата - проводниците не съм ги проследявал, но на дросела има начертана същата схема. И работи ! Наистина е доста капризна - особено при по-ниско напрежение (180 - 200 V) не иска да свети ...

Прикачен файл

2 лум[1]. лампи.gif
2 лум[1]. лампи.gif (4.58 KиБ) Видяна 18824 пъти
Последна промяна от Trifun на пон ное 30, 2009 7:08 pm, променено общо 1 път.
moimoimoi - майстор
трябват ти 2 нови стартера 4-22w,kakто каза колега преди мен може и да пише series на тях ама не е задължително
друго което ти трябва е 2 нови тръби
гадното на тая схема е че само един от елементите-стартери итръби да сдаде багажа и цялата лампа се прецаква и не свети
за това ти най добрия вариант е гупуваш си нови тръби и стартери и слагаш и 99% ще светне
след като светне лампата може да си правиш експерименти да установиш кои от старите тръби и стртери не работи и съответно да го хвърлиш, а другите за резерва
kefto - помощник
moimoimoi написа:
трябват ти 2 нови стартера 4-22w,kakто каза колега преди мен може и да пише series на тях ама не е задължително
друго което ти трябва е 2 нови тръби
гадното на тая схема е че само един от елементите-стартери итръби да сдаде багажа и цялата лампа се прецаква и не свети
за това ти най добрия вариант е гупуваш си нови тръби и стартери и слагаш и 99% ще светне
след като светне лампата може да си правиш експерименти да установиш кои от старите тръби и стртери не работи и съответно да го хвърлиш, а другите за резерва
Те по отделно си светят, но не и двете заедно. Стартерите са ми сериини на Osram и са чисто нови, но тръбите не са нови и все пак по отделно си светят.

На колегата по горе мерси за схемата ще я тествам утре и ще пиша какво е станало въпреки че мисля, че и тази я пробвах :?
borko-67 - специалист
Вържи лампите в паралел,не последователно и пробвай.Т.е. всяка лампа сама за себе си,така ако едната лампа,респективно стартер изгори или се откачи другата работи.
stefan_gb - специалист
borko-67 написа:
Вържи лампите в паралел,не последователно и пробвай.Т.е. всяка лампа сама за себе си,така ако едната лампа,респективно стартер изгори или се откачи другата работи.
Borko а мощноста на дросела :!: какво ще е въздеиствието когато изготи едната лампа :roll:

Няма такава схема на свързване .....
Последна промяна от stefan_gb на ср дек 02, 2009 8:29 pm, променено общо 1 път.
Virtuozo - специалист
А според мен свързването в паралел не е добра идея,защото струва ми се няма да светнат и двете лампи а само едната,чиито стартер я запали първа,другата ще остане тъмна и 18 ватова пура ще бачка с 36 ватов дросел,докато не се повреди при което ще се запали другата.Тука това не ни удовлетворява понеже търсим светене и на двете лампи а и къса пура с 40 ватов дросел работи нормално но живота и е значително по кратък,това показваше практиката в кухнята,докато не изкопах един 20 ватов.
Схемата на Трифон по ми се харесва и щом казва че неговата е така и работи,значи е така.
Друг вариант е ако ползвате енергоспестяващи лампи 18вата, като изгорят да им събирате платките които се намират над цокъла,с такава платка пурите палят от раз без примигвания,но понякога на изгорялата енергоспестяваща лампа проблема и е точно във въпросната платка.
kefto - помощник
Значи проблема е следния:
Когато реших да мотнтирам такъв вид лампа в банята отидох в подходящ магазин и си избрах тази българска и си я свързах и всичко беше ОК, но след време изгоря едната пура и тогава втората неискаше да работи самостоятелно. Едим приятел ми я свърза да работи само едната и така допреди 2 седмици, когато реших да оправя и втората, но уви незнам как да я свържа:(
Искам да кажа, че фабрично си работеха без проблем две пури с един дросел, но сега незнам как да я накарам да светне.

Тема "Схема на свързване на две лампи с един дросел?" | Включи се в дискусията:


Сподели форума:

Бъди информиран. Следвай "Направи сам" във Facebook:

Намери изпълнител и вдъхновения за дома. Следвай MaistorPlus във Facebook: