Всичко свързано с тоците ми е слабост, опитайте се да ме затрудните.
Здравейте първо :)
Да започна с това, че не мога да направа реле или нещо подобно по схема (не разбирам) и затова ще си платя!!!
Значи трябва ми реле за време захранвано от 5V и затварящо верига с 12V. Когато се подаде напрежение на "Таймерът" от 5V той да се включва и да отброява 30 сек, след което да затвори верига от 12V (в случая да пусне усилвател в кола). Захранването трябва да е 5V защото ще се вземе от USB.
Тоест когато се вкл Laptop или PC той подава по USB-то 5V с което вкл таймера след което той отброява 30 сек и затваря Remote кабела (12V) с което се вкл усилвателя.
Надявам се изобщо да може да се направи такова нещо !!!

Поздрави:
Йордан Рибаров

Прикачен файл

timer.JPG
схема на инсталацията
timer.JPG (161.51 KиБ) Видяна 2712 пъти
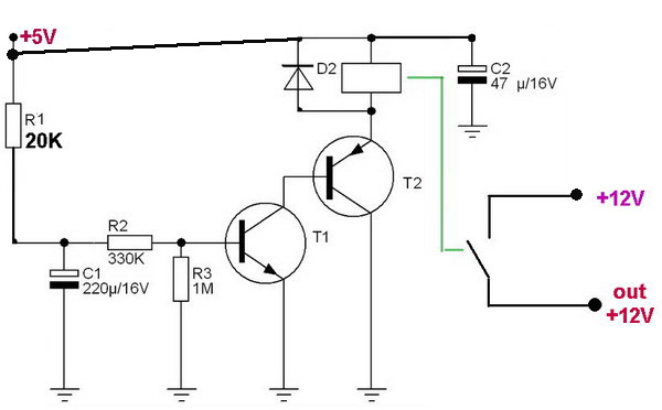
mitcd - специалист
колкото са по големи стойостите на R1 и C1 толова и времето ще е по вече.

Прикачен файл

avtomat.jpg
avtomat.jpg (26.94 KиБ) Видяна 2696 пъти
Мерси за бързя отговор
Само, че немога да я зглобя и в това ми е проблема :? ако не преставлява трудност да ми я направите на платка а аз както казах в предишния пост, че ще си платя за услугата!
email: jbr_ltd@mail.bg за повече инфо
mitcd - специалист
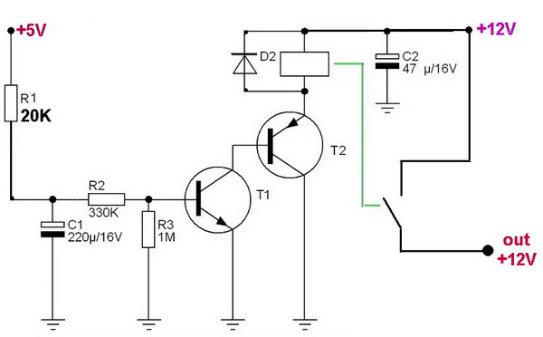
Хубавото е че схемата е елементарна,но има недостатък.Като се спрат тия 5 В ,още време ще е задействано релето .А тоя жълтия кабел на +12В откъде идва ,щото и релето ще се захранва от него?
mitcd - специалист
или така

Прикачен файл

avtomat.jpg
avtomat.jpg (27.84 KиБ) Видяна 2666 пъти
Когато се спре 5V-та трябва и релено да се изкл съответно и усилватея. Този жълтия кабел идва от колата той е така наречния ремоте (REMOTE) той вкл и изкл съответно като завата ключа за запалване ( дам на контакт).
Тези 5V да работи като някакав вит копче което да задейства / изкл таймерчето. ВКЛ 5V - работи усилвателя след 30 сек. Изкл 5V не работи таймера и усилвателя.

Тема "TIMER за време захранвано от 5V и затварящо верига с 12V." | Включи се в дискусията:


Сподели форума:

Бъди информиран. Следвай "Направи сам" във Facebook:

Намери изпълнител и вдъхновения за дома. Следвай MaistorPlus във Facebook: