Обяснение: Имам апартамент с гараж и маза.
Гаража и мазата са с отделен 1Р електромер,а апартамента с 3Ре-р.
Дал съм гаража под наем и искам да си пусна в мазата отделена линия
от електромера на апартамента.Стигнахме и до въпроса - ако ползвам
0-та от 1Р е-р и си пусна само фаза от 3Р е-р ще отчита ли само на него(3P)?
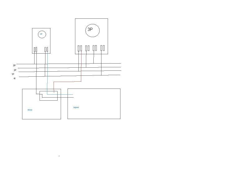
Гаража и мазата са с отделен 1Р електромер,а апартамента с 3Ре-р.
Дал съм гаража под наем и искам да си пусна в мазата отделена линия
от електромера на апартамента.Стигнахме и до въпроса - ако ползвам
0-та от 1Р е-р и си пусна само фаза от 3Р е-р ще отчита ли само на него(3P)?
Прикачен файл
схема001.JPG (18.53 KиБ) Видяна 3712 пъти
