Всичко свързано с тоците ми е слабост, опитайте се да ме затрудните.
Здравейте,
Имама една задачка и не съм сигурен в решението и. Затова моля за съвет.
Задачката е следната : трябва да направя светлинна сигнализация при звънене на вратата на апартамента и от входа ( когато се звъни на вхатата да свети една лампа, а от входа - друга ( звънеца от входа е в домофона ( farfisa KM810W)). Лампите са на 220 В.
Идеята ми е да закача по едно реле към звънеца и домофона и те да палят съответната лампа. И тук идва колебанието ми :? Паралелно или последователно да свържа релетата, дали е необходимо слагането на диод при паралелно свързване ( на схемите с релета винаги има паралелен диод към бобината, но пък всички са правотокови ) и какъв тип реле да използвам ( обикновено или рид ).
Ще съм много длагодарен за мнения и напътствия, евентуално и схеми.
mitcd - специалист
Най напред виж с колко волта ще се захранва това реле за да знаеш колко волтово реле ще ти е нужно.Също колко ще са релетата които ще са в паралел(ако ще се задействат едновременно ) за да знаеш дали ще ти стигне тока за всички релета.После най лесно е да прекараш на всяко реле по отделно по един диод последователно(релето трябва да е с 1/3 ~1/2 по ниско напрежение от захранващото).А ако не стига тока може да има едно реле долу в тая уредба което да включва евентуално всичко останали релета.Може и с грец ,но малко информация даваш за това което мислиш да правиш.
Justy - майстор
Няма да стане - двата бутона са в паралел във веригата на звънеца. Ще трябва да тръгнеш по жицата, да намериш къде е паралелната връзка, да разделиш и да изтеглиш нов кабел до апартамента. Тогава ще станат две независими оповестявания - звънец и крушка от входа и такива от бутона пред апартамента.
mitcd - специалист
То всъщност всичко може!Може долу където и да е това да обръща полиаритета на захранването и да задейства едно реле с минус друго с плюс.Но още не ми е ясна идеята още повече дали ще се оправи питащия.
Justy, както написах, при натискане на бутона на звънеца звъни същия, при натискане на бутона на входа - звъни зумер в самия домофон. Би трябвало да са на отделни линии.
mitcd,
Също колко ще са релетата които ще са в паралел(ако ще се задействат едновременно ) за да знаеш дали ще ти стигне тока за всички релета.
Релетата ще са по едно за двата сигнала( апартаментен звънец и вход на сградата).
А ако не стига тока може да има едно реле долу в тая уредба което да включва евентуално всичко останали релета.Може и с грец ,но малко информация даваш за това което мислиш да правиш.
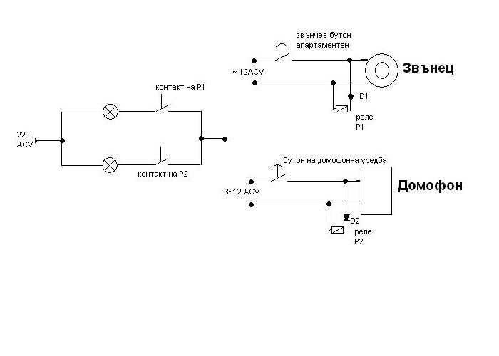
Уредбата долу не мого да я пипам. Идеята е, когато някой звънне, да светва лампа в помещение от апартамента(паралелно на звука, без задръжка). И в зависимост от това, дали е пред вратата или е на входа, да светне съответната лампа ( 220 ACV около 20W). Един вид, при невъзможност да се чуе звъненето , да се види.
Така мисля да изпълня задачката.
Диод 1N4007 би трябвало да свърши работа ?

Прикачен файл

1234.JPG
1234.JPG (20.88 KиБ) Видяна 4727 пъти
ssi - специалист
Трябва да си изчислиш какъв ампераж можеш да консумираш от там, без да ти повлияе на силата на звънене. Релетата да подбереш да са с много малък ток на намотката. Иначе ще се получи , че евентуално ако светне крушката, няма да ти звъни звънеца.
mitcd - специалист
и аз така мисля !
Ами, направих опитна постановка :roll:. На звънчев траф закачих гриц с кондензатори(взех готова платка) и от там през контакта на релето палнах лампата :-D . Даже стана по- добре от тчакванията ми - има закъснение при гасенето ( кондензаторът е 2200 микро фарада електролитен). Като меря ампеража преди греца показва 0,05 при скала 200 mA. Неби трябвало да има проблеми със звънеца (надявам се :? ).
mitcd - специалист
Нещо май бъркаш 0,05 при скала 200 mA си е 0,05 mA . Честно не съм виждал реле на толкова малък ток ,че и с контакти дето да задействат лампа на 220 В.

Тема "Светлинно известяване от звънец и домофон" | Включи се в дискусията:


Сподели форума:

Бъди информиран. Следвай "Направи сам" във Facebook:

Намери изпълнител и вдъхновения за дома. Следвай MaistorPlus във Facebook: