• 1
  • 81
  • 82
  • 83
  • 84
  • 85
  • 166
Всичко свързано с тоците ми е слабост, опитайте се да ме затрудните.
kozl - майстор
bobko написа:
kozl написа:
Е да , но тогава и бойлера няма да работи, та поне ще е ясно, че има неизправност.
Така де...няма да работи.А при тази схема като прекъсне нулата преди ДТЗ и бойлерът е включен по корпуса какво очакваш да има според теб? :)
Ами очаквам да има фаза през трафа на ДТЗ, през нагревателя на бойлера, ако е включен. Също така очаквам да не свети лампата на бойлера - ако има такава.
А с какво ще е по-различното ако отпадне нулата на двупроводно захранен и занулен бойлер без ДТЗ :?
Със и без ДТЗ-е избега ли нулата - зле.
FM STEREO - специалист
Ако му се свърже един контактор,при отпадане на нулата ще прекъсва фазата и тя няма да излиза на корпус през нагревателя :wink:
nikolov333 - майстор
След много питане и четене вече имам едно готово табло за хола и вече имам реален проблем.
При теста на таблото изолирахме нулите и фазите на всички контакти, но сме забравили един контакт с окъсена фаза и РЕ:)
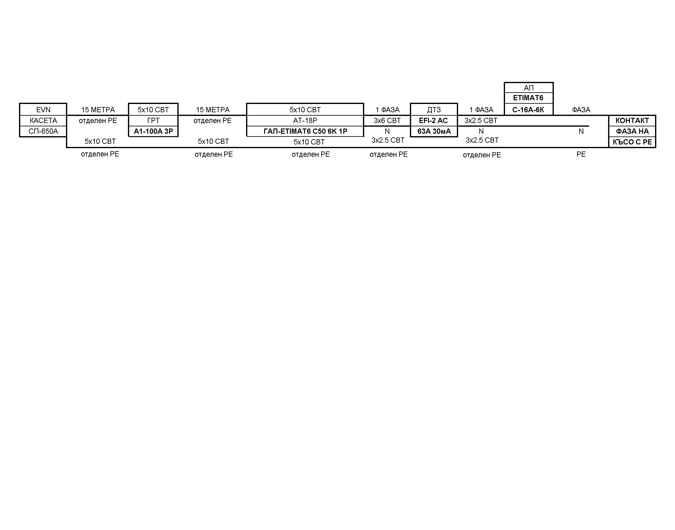
Когато вдигнах главния бушон паднаха 1.АП на контакта С16А 6кА, 2.ДТЗ 63А/30мА на групата контакти, 3.Главния АП С50А 6кА на таблото за хола и 4.Автомата А1-100А в ГЕТ.Прилагам снимки и схема на аварията за съвет къде е проблема.
Всички мнения от хората които питах клонят към проблем с потенциялите на N и PE проводника, затова тествах късо между фаза и N и тогава пада само предпазителя на контакта 16А, както трябва да стане и според мен. Замерих напрежението м/у N и PE и отчита почти 0V т.е 0,001V а при замерване между PE и N на (ДТЗ в положение OFF) отчита 0,145V а между PE и N на (ДТЗ в положение ON) отчита 0,001V. Смениха ми захранващия кабел от касетата до електромерното табло преди години, но не си спомням обединени ли са РЕ и N в касетата на ЕВН понеже ми го сменяха "на частно":) След касетата не са обединени!
Въпроса ми е, защо при късо м/у фаза и PE, падат всички предпазители по линията и в ГЕТ а при късо м/у L и N само АП 16А?

Прикачен файл

КЪСО.jpg

Прикачен файл

ТАБЛО.jpg

Прикачен файл

IMG_20150427_175228.jpg
kozl - майстор
Моето обяснение е разлика в съпротивлението м-у линията на защитния и нулевия проводник и бързодействието на прекъсвачите. След като в потенциала фаза-нула и фаза-защ.проводник няма разлика предполагам, че нулевия проводник поради повечето снадки е с по-голямо съпротивление и ограничава тока на късо съединение, което би обяснило защо не падат големите АП. А когато няма ограничение пада най-бързия, а другите го последват, защото "вече са взели решение".
emil679 - специалист
nikolov333 написа:
Замерих напрежението м/у N и PE и отчита почти 0V т.е 0,001V а при замерване между PE и N на (ДТЗ в положение OFF) отчита 0,145V а между PE и N на (ДТЗ в положение ON) отчита 0,001V.
Замерва се импеданс на контури фаза-нула, фаза-защитен проводник "земя" .
Последна промяна от emil679 на ср апр 29, 2015 12:55 am, променено общо 1 път.
nikolov333 - майстор
emil679 написа:
nikolov333 написа:
Замерих напрежението м/у N и PE и отчита почти 0V т.е 0,001V а при замерване между PE и N на (ДТЗ в положение OFF) отчита 0,145V а между PE и N на (ДТЗ в положение ON) отчита 0,001V.
Замерва се импеданс на контури фаза-нула, фаза- земя .

Накрая ще мерим с някой който има уреди. Още в началото преди да почна мислих да меря тока на късо, но понеже от ETI предпазителите няма внос на АП с крива В реших че ще са с крива С и не го мерих. Какво се прави ако не са еднакви импедансите?
hidrazin - майстор
Сега, то е ясно че ако си измериш импедансите на контур “фаза-нула” и ”фаза-защитен проводник” ще се окаже че са различни.
И не е проблем че са паднали АП на контакта С16А и ДТЗ 63А/30мА на групата контакти.
Проблема е защо падат главния АП С50А на таблото за хола и автомата А1-100А ?
Това не нормално. Не е ясно и какъв ти е автомата А1 - има такива на които времето за сработване се настройва.
Ако е такъв може да е настроен на много малко време. Остава обаче този АП С50А на таблото за хола. :?
И от къде я извади тази измислена марка?
Сега пък аз имам няколко въпроса:
- какви са тези АП-та от по 50А за кухня и особено пък за хола
- какъв е тоя АП 32А за спалнята
- защо на осветлението има АП 20А
- защо нулевата шина е разделена на три части
:partyman:
emil679 - специалист
Трябва да се види на място . Няма как да се открие проблема само по твоите описания .
И в двата случая имаш монофазно късо съединение .
При фаза-нула отпада само АП защитаващ съответният т/кръг и така и трябва да е .
При фаза -защитен пр. отпада АП 16А и ДТЗ -до тук добре , странното е ,че отпадат още две защити А1 и С50А.
Настройката на А1 е еднаква и за двете къси съединения , а той отпада само при едно от тях заедно с предпазител ,значи не е от настройката .
Имам идея , но без проверка си е само догадка ,а това не ти върши работа . Видимо доста неща не са както трябва и предизвикват доста въпроси, а ти си тук ,за да получаваш отговори. Викни някой на място ,няма да ти излезе скъпо ,а и без това трябва да се подменят защити в таблото и тн. .
P.S. Относно предпазителите ETI . Не се притеснявай, марката си е стара (75г) и стабилна ,това че не е "рекламно популярна" не я прави некачествена и "измислена".
Последна промяна от emil679 на ср апр 29, 2015 2:29 am, променено общо 1 път.
nikolov333 - майстор
hidrazin написа:
Сега, то е ясно че ако си измериш импедансите на контур “фаза-нула” и ”фаза-защитен проводник” ще се окаже че са различни.
И не е проблем че са паднали АП на контакта С16А и ДТЗ 63А/30мА на групата контакти.
Проблема е защо падат главния АП С50А на таблото за хола и автомата А1-100А ?
Това не нормално. Не е ясно и какъв ти е автомата А1 - има такива на които времето за сработване се настройва.
Ако е такъв може да е настроен на много малко време. Остава обаче този АП С50А на таблото за хола. :?
И от къде я извади тази измислена марка?
Сега пък аз имам няколко въпроса:
- какви са тези АП-та от по 50А за кухня и особено пък за хола
- какъв е тоя АП 32А за спалнята
- защо на осветлението има АП 20А
- защо нулевата шина е разделена на три части
:partyman:
Инсталацията ми е много сложна, но ще опитам да я опиша за да разбереш идеята.
Имам апартамент в стар триетажен тухлен блок на 1-ви етаж в центъра на града.
Офиса ми е в бившето мазе на приземния етаж под апартамента преправено за магазин преди време и там имам трифазна партида. Тази партида беше захранена с 4х4 СВТ, който ми го смениха на "частно" с 5х10 СВТ от касетата на ЕВН която е на 10м от офиса. Възможно е затова Автомата А1/100А в офиса да е бил с намалено време за реакция понеже кабела е бил 4х4 СВТ, ако въобще се настройва на този
Прикачен файл:
25413-2.jpg
25413-2.jpg (65.35 KиБ) Видяна 2878 пъти
, но се съмнявам да е това а тоя пич дето ми сменя кабела говореше че в касетата бушона на моята линия бил много голям и можело да се запаля преди да изгори техния. Таблото в което е монтиран автомата плаче за ново, понеже е от 90-те години тип "Направи си сам". От него съм качил в апартамента 5х10 СВТ който влиза в това табло
Прикачен файл:
ТАБЛО.jpg
В апартамента имам общо четири такива табла с 18АП, което прави общо 72бр.АП и обяснява защо избрах тази марка(словенски са и ги намерих доста ефтини(3,50лв.за С16А 6кА и 30 лв.за 25А/30мА ДТЗ АС)като идеята е да имам повече място за ДТЗ в таблата и те да разделят апартамента на четири табла разпределени като товар по фазите 1.Хол(Дневна,склад,коридор) 2.Спални(Детска.Спалня и Баня) 3.Кухня (Кухненски уреди) 4.Осветление( 16бр. Трафчета общо около 2-3kW за 8 кръга диодни ленти и 8 кръга лед луни с дистанционно управление).
Затова в това табло влизат 3-ри фази.
От 1-вия АП 32А се захранват разни уреди през UPS и се прехвърля фазата за 2-то табло Спални, което си има собствен АП50А.
2-рия АП50А е на 2-рата фаза за таблото за кухнята, понеже в него имам отделни АП за всеки уред с ДТЗ-та и не ми стигна мястото за него.
3-тия и 4-тия АП са на 3-тата фаза за двете табла Хол и осветление(тука да отбележа, че кухнята ми е в хола, но е на друга фаза, което май не е добре).

50 Ампера сложих за главни на входящите фази като идеята ми е ако ЕВН някога извадят таблото от офиса и сложат 63А вместо Автомата А1/100А да падат те а не външния(което за сега не се получава :drinkers: ) и след като сметнах консуматорите по фази/табла и зони се получиха 14кВ на фаза с коефициент на едновременност 0.85, който умишленно завиших та може и да са 40А или 32А.
Нулевата шина е разделена на 3-ри за нулите на контактите към 2-те ДТЗ(общо 18бр.контакти с отделни проводници до всеки :supz: ) и третата дава външна нула на ДТЗ и някой уреди които са захранени ДТЗ.
Това е всичко, дано съм обяснил добре, че хаоса е страшен :prayer:
Последна промяна от nikolov333 на ср апр 29, 2015 3:51 am, променено общо 13 пъти.
nikolov333 - майстор
emil679 написа:
Трябва да се види на място . Няма как да се открие проблема само по твоите описания .
И в двата случая имаш монофазно късо съединение .
При фаза-нула отпада само АП защитаващ съответният т/кръг и така и трябва да е .
При фаза -защитен пр. отпада АП 16А и ДТЗ -до тук добре , странното е ,че отпадат още две защити А1 и С50А.
Настройката на А1 е еднаква и за двете къси съединения , а той отпада само при едно от тях заедно с предпазител ,значи не е от настройката .
Имам идея , но без проверка си е само догадка ,а това не ти върши работа . Видимо доста неща не са както трябва и предизвикват доста въпроси, а ти си тук ,за да получаваш отговори. Викни някой на място ,няма да ти излезе скъпо ,а и без това трябва да се подменят защити в таблото и тн. .
Ами знам, но събирам точно идеи, какво трябва да проверим :rock:
За сега трябва да потвърдя проблема с още едно тестово късо между фаза и нула и фаза и земя, за да съм сигурен, че ще се повтори същото, макар че АП-то на контакта е нагоряло от предните 4-ри теста а 50А-вия е вече на 3-ри изключвания от късо и не знам дали ще важи :rolleyes: :rolleyes:
  • 1
  • 81
  • 82
  • 83
  • 84
  • 85
  • 166

Тема "Дефектно токова защита" | Включи се в дискусията:


Сподели форума:

Бъди информиран. Следвай "Направи сам" във Facebook:

Намери изпълнител и вдъхновения за дома. Следвай MaistorPlus във Facebook: