Ето и една доста по читава цветомузика проектирана от Млад Конструктор (и преработения от мен вариант подходящ при използване на светодиоди).
Прикачен файл
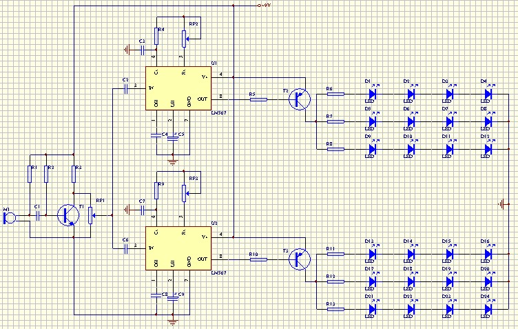
U1,U2-LM567
M1-електретен микрофон
C1,C2,C3,C6,C7-100nF
C4-22nF
C5,C9-1uF/16V
R1-4,7-6,2K
R2-330K
R3-330-470R
RP1-RP3-100K
R4,R9-1K
R6,R7,R8,R11,R12,R13- 91-110R
R5,R10-1K
D1-D24- светодиоди
Т1-2Т3169
Т2,Т3- 2Т9140,BD140,2T7236
Както се вижда каналите са
cvetomuzika_182.jpg (182.47 KиБ) Видяна 13775 пъти
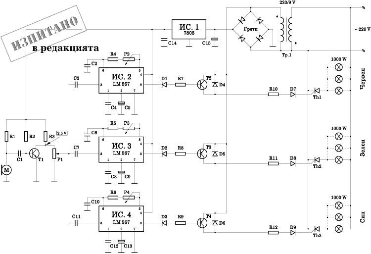
Прикачен файл
Интегрални схеми: ИС1 - 7805, ИС2, ИС3, ИС4 - LM 567
Транзистори, диоди и тиристори: Т1 - 2Т3169С, Т2, Т3, Т4 - 2Т6821, Th1Th3 - КТ206/600, D1D9 - 1N4007
Резистори и кондензатори: R1 - 5.6 к, R2 - 300 к, R3 - 330 , R4, R5, R6 - 1 к, R7, R8, R9 - 1 к, R10,
Color_shema.jpg (67.34 KиБ) Видяна 13775 пъти

