• 1
  • 4
  • 5
  • 6
  • 7
  • 8
  • 10
Всичко свързано с тоците ми е слабост, опитайте се да ме затрудните.
moimoimoi - майстор
torbalan написа:
обаче трябва и постоянна фаза при лампите...
там е проблема,няма постояна фаза при лампите и за това с бутони не може да се реализира схемата

аз приемам че е налице действаща девиаторна схема и на тавана при лампите се качват само нула и фаза през девиаторите
bulhomes2 - майстор
Ами негов проблем си е. Тук говорим за решението на конкретния проблем. Ако някой ползва нещо от темата, без да се е запознал с описанията... Все едно да си купя карбуратор от Трабант и да се чудя защо да не ми става на Мерцедеса (нямам Мерцедес). Приемам единствено забележката за девиАтор.

И да. Торбалан и Моимои са прави, че губим постоянната фаза на тавана. Остава някой да каже дали със сигурност постоянното захранване на импулсните релета не е проблем, за да се върнем към някоя по-задна схема.
torbalan - Дървен философ
При мен например, кабела между девиаторите може да се хване до лампата... По този начин нещата стават...

С девиаторни ключове няма как да стане...

Ако постоянното захранване не е проблем - схемата може да стане като се управлява с бутони, но се прекъсва захранването за кратко...

Ако е проблем - схемата пак може да се управлява с прекъсване, но ще тпябват още 2 релета с времезакъснения...
moimoimoi - майстор
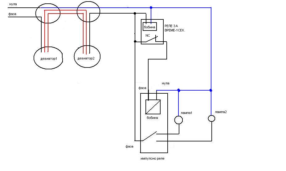
с добавянето на реле за време с времеви интервал около 1 секунда на импулсното реле се подава импулс/около 1 секунда/ и вече няма никаква опасност за него

Прикачен файл

безнов2.JPG
безнов2.JPG (34.31 KиБ) Видяна 2100 пъти
torbalan - Дървен философ
Горе-долу това имам предвид и аз, но с 2 импулсни и 2 за време... Така както е в момента няма как да светнат двене :)
hidrazin - майстор
Абе аз хубаво писах за къртача, ама никой не чете. :-D
:partyman:
petkomz - специалист
Ми те като си крътнат малко и нито схеми, нито релета им трябват - малко кабели и айде готово.
drastar - специалист
Здравейте,
понеже питащия се 'покри' :-D , ще взема да хвърля един боб, и ще ви кажа как са кабелите :weedman:
не виждам смисъл да се мъчим повече докато той не отговори на въпросите ни, но без да издири и отвори разклонителната кутия(трябва да знае къде е, той е правил инсталацията) ще е невъзможно изпълнението на задачата, а и ако не може да пусне един проводник от кутията до ключа, не става.
Аз не бих оставил реле под напрежение, вярно, че контакторите са но..... :?
:drinkers: :drinkers:


ПП. Щях да забравя, с голо дупе таралеж не се мачка :-D :-D :-D :-D

Хайде наздраве :partyman:
alsted - майстор
Не съм сигурен, че на всички ни е ясно какво точно се иска (включително и на svetliopi44!).
1. Трябва ли двете лампи да се палят и гасят независимо и от двата ключа?
2. Трябва ли да могат да се светват и двете крушки едновременно?
3. Трябва да има възможност и двете да са загасени? (едва ли не е нужна тази опция)
Има едни китайски фенерчета, дето при първото натискане светват няколко светодиода, при второто - още толкова, при третото - още повече. Има четвърта опция с мигане и при пето натискане най-после угасва. Как ти звучи подобно изпълнение?
Вземи обаче да ни пообясниш схемата, до колкото можеш поне. Тези две лампи в завареното положение светваха и гаснеха едновременно при въздействие на някой от ключовете? Ключовете са серийни (двойни) девятори, но се използва фактически половината им за тази схема?
Най-добре е да ни начертаеш (по какъвто и да е начин) реалното разположение на ключовете, лампите и проводниците (конкретно къде по колко вървят).
svetliopi44 - Чирак...
Уважаеми колеги, аз все пак ходя на работа ... НЕ СЪМ СЕ ПОКРИЛ ... понеже няма от кого и за какво.
Щом не става здраве да е, да е мислил инжинера дето е проектирал недоразуменията си.
Исках да помогна на човека (собственика) но щом не става здраве да е.
Моята работа съм я свършил и парите отдавна похарчил. :) :drinkers:
И незнам какво не разбрахте 2 девиатора които не могат да се пипат и две осв. тела захранвани от тях.
Кутии кабели и къртачи не виреят понеже днес монтираха и мебелите така че както се вика СВИРЕНО Е.
Така и никои не се опита да ми обясни как са направени тези полилеи с халогенки и диоди.
Натискаш веднъж , светват само халогенките... гасиш и натискаш втори път ,светват и диодите.
Това исках да постигана колеги, но уви влезнахте в някакви самодоказвания.
Благодаря искрено на хората които са си направили труда да правят схеми и да ми обясняват... за другите немам думи.


п.п. Единствено moimoimoi, torbalan i bulhomes2 вдянаха какво искам и какво е съществуващото половение. :partyman:
Благодаря момчета.



Да обесня и покажа за какво е цялата работа.
На снимката по външния кръг и по вътрешния има диодна лента която леко подтиска ефекта звездно небе.
Идеята ми беше , ако е възможно да светят само лентите или само звездното небе.

Прикачен файл

DSC02215.JPG
DSC02215.JPG (103.76 KиБ) Видяна 2035 пъти
  • 1
  • 4
  • 5
  • 6
  • 7
  • 8
  • 10

Тема "Два кръга на девиатор, дали е възможно?" | Включи се в дискусията:


Сподели форума:

Бъди информиран. Следвай "Направи сам" във Facebook:

Намери изпълнител и вдъхновения за дома. Следвай MaistorPlus във Facebook: