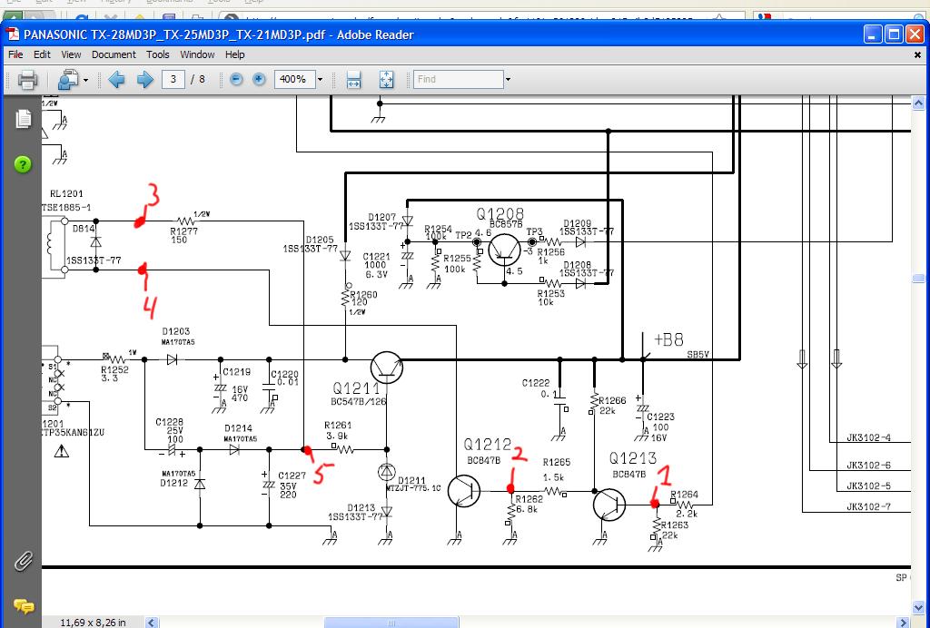
Провери напрежението върху С1227,трябва да имаш около 12 в. Мери го в режим когато ТВ е включил и когато не е. И в 2-та трябва да имаш напрежение.Ако не - сменяй С1228,С1227 ,Д1214,Д1212,провери R 1252. Ако имаш напрежение Q1212 задейства защитата на захранването.Провери резистор R1277.
Всичко свързано с тоците ми е слабост, опитайте се да ме затрудните.
Draganov
- специалист
58 мнения в "помощ за развален телевизор"
pipilica
- майстор
- Мнения: 1938
Поправи и другата спойка на релето като първата дето каза че си я направил.
Как почсти контактите ако си ги надрал с едра шкурка лошо, принципно контактните
пъпки имат специално покритие и като се съсипе от нагар най-добре ново реле.
Имаше ли язвички по контактните пъпки
Казваш релето цъка премери напрежението на котактите на релето като цъка и влючи и като
не включва, продължава ли като цъка и като почукваш да тръгва, ако е така внимателно прегледай спойките.
Хубавата спойке е с гладка повърхност и почти лъскава, големите спойки от които тръгва по-тънка писта понякога си късат пистата от температурните разширения.
Премери напрежението в точки 1;2;5 спрямо маса когато тъгва и когато не тръгва и напрежението между 3 и 4 когато работи и като се опитва да тръгне
Как почсти контактите ако си ги надрал с едра шкурка лошо, принципно контактните
пъпки имат специално покритие и като се съсипе от нагар най-добре ново реле.
Имаше ли язвички по контактните пъпки
Казваш релето цъка премери напрежението на котактите на релето като цъка и влючи и като
не включва, продължава ли като цъка и като почукваш да тръгва, ако е така внимателно прегледай спойките.
Хубавата спойке е с гладка повърхност и почти лъскава, големите спойки от които тръгва по-тънка писта понякога си късат пистата от температурните разширения.
Премери напрежението в точки 1;2;5 спрямо маса когато тъгва и когато не тръгва и напрежението между 3 и 4 когато работи и като се опитва да тръгне
Прикачен файл
schema1.jpg (102.96 KиБ) Видяна 5244 пъти
peter_m
- специалист
- Мнения: 682
Ами ... шантава работа ...
по нова година нали не работят магазините и на 31 и 1-ви нищо не съм му правил - нито съм мерил, нито кондензатори съм търсил ... а той пък от тогава работи и включва безотказно ... Държа го отворен, че ако спре да го меря ... ама той не ще ... Не ми се иска да удрям по релето и около него че да спре ... а и не бързам да го затворя - имам чувство че само чака да му сложа капака и ще откаже ...
по нова година нали не работят магазините и на 31 и 1-ви нищо не съм му правил - нито съм мерил, нито кондензатори съм търсил ... а той пък от тогава работи и включва безотказно ... Държа го отворен, че ако спре да го меря ... ама той не ще ... Не ми се иска да удрям по релето и около него че да спре ... а и не бързам да го затворя - имам чувство че само чака да му сложа капака и ще откаже ...
- Мнения: 2
Няма да откаже от релето е всичко щом нямаш надути раздути кондензатори, всичко брат е от релето контактите са му прегорели 100 %!
teves
- специалист
- Мнения: 61
Здравейте колеги ,първо да се извиня на peter_m че се намесвам в неговата тема но имам почти същия проблем с тв панасоник само че реагира само на копчето на телевизора ,дистанционното все едно не работи (всъшност работи тествано на друг твв)ъзможно ли е проблема да не е в захранването а на друго място . Отново се извинявам !
Тема "помощ за развален телевизор" | Включи се в дискусията:
Сподели форума:
Бъди информиран. Следвай "Направи сам" във Facebook:
Намери изпълнител и вдъхновения за дома. Следвай MaistorPlus във Facebook:
Имаш нужда от подходящ професионалист за дома?
- Преустройство, ремонт и реновиране
- ↳ Вашите ремонти
- ↳ Кухня
- ↳ Баня
- ↳ Дневна
- ↳ Спалня
- ↳ Детска
- ↳ Градина
- ↳ Коридор
- ↳ Тераса и балкон
- Направи сам
- ↳ Направи сам
- ↳ Ремонтирай сам
- ↳ Къде е по-евтино?
- ↳ Дърводелство
- ↳ Ел. инструменти
- ↳ Металообработване
- ↳ Конкурс "Направи сам 2012"
- Строителство
- ↳ Всичко за вилата
- ↳ Къщи
- ↳ Саниране
- ↳ Хидроизолация
- ↳ Пасивни и нискоенергийни сгради
- Сухо строителство
- ↳ Окачени тавани
- ↳ Преградни стени и предстенни обшивки
- ↳ Сухи и повдигнати подове
- ↳ Декоративни елементи - колони, трегери, сводове и др.
- ↳ Всичко за гипскартона и гипсфазера
- Въпроси и Отговори
- ↳ Полезни съвети
- ↳ Автомобили
- ↳ Партньори
- ↳ Боядисване и Декориране
- ↳ Вентилация, климатици и термопомпи
- ↳ Водоснабдяване и канализация.
- ↳ Всичко за ремонта
- ↳ Електротехника
- ↳ Отопление
- ↳ Газификация
- ↳ Електроника и Схеми
- ↳ Газобетон
- ↳ От всичко по малко
- ↳ Компютри и периферия
- ↳ Уеб дизайн, PHP, MySQL, JavaScript, HTML..
- ↳ Мобилни устройства, GSM-и
- ↳ Нека се запознаем
- ↳ Recycle Bin
- Статии
- ↳ Практични решения
- ↳ Качване на снимки
- ↳ Какви статии искате?
- ↳ Готварство, туршии и зимнина
- ↳ Отмора и шеги
- ↳ От нищо нещо
- ↳ Не е за вярване
- ↳ Литература
- ↳ Връзки към Интересни сайтове
- Магазин
- ↳ Препоръки и Мнения за он-лайн магазина
- ↳ Крадeни инструменти !!!
