• 1
  • 2
Всичко свързано с тоците ми е слабост, опитайте се да ме затрудните.
moimoimoi - майстор
т..е. за моите нужди може без S2?

Прикачен файл

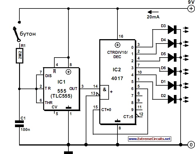
55.jpg
55.jpg (73.17 KиБ) Видяна 1473 пъти
Последна промяна от moimoimoi на нед юли 29, 2018 4:48 pm, променено общо 1 път.
ESPACE - майстор
Без таймера винаги ще имаш проблеми. Натискаш веднъж бутона, а контакта му прави X-на брой импулса.
moimoimoi - майстор
естествено няма да си правя бягаща светлина,какъв силов елемент да сложа на тяхно място ? SSR Реле или малко реле ще понесе ли интегралата cd4017?
или оптрон http://tpetrov.com/search.php?prod=TLP250F
AAsat - специалист
Относно 555 - според описанието на чипа схемата на свързване за чакащ мултивибратор е друга (http://www.ti.com/lit/ds/symlink/ne555.pdf - стр.9). Обикновено р.2 е към + през десетина килоома - нещо такова - https://circuitdigest.com/calculators/5 ... calculator .
В посочените схеми е използувано някакво по-особено свързване и CMOS таймер - не знам какво ще се получи.
Относно изхода на 4017 - може да се ползуват ключове от рода на ULN2003 примерно и с тях да комутираш каквото ти е необходимо ( е не примерно контактор с намотка на 230V).
gogo7777 - майстор
Джиджавката, с която се превключват разновидните мигания на светлините при новогодишните лампички, няма ли да свърши работа.
tzetz009 - специалист
:? Може и да сте видели , но аз пак да кажа . Схемата , която съм постнал е леко дефектна - няма резистори последователно на светодиодите !!! Икономичният вариант е да се ползва общ резистор между светодиодите и 0 (минус , маса) , но нещо и него го няма на картинката !!! Да си знаете !

:partyman: :partyman: :partyman:
  • 1
  • 2

Тема "търся контролер" | Включи се в дискусията:


Сподели форума:

Бъди информиран. Следвай "Направи сам" във Facebook:

Намери изпълнител и вдъхновения за дома. Следвай MaistorPlus във Facebook: