Всичко свързано с тоците ми е слабост, опитайте се да ме затрудните.
ktamen - специалист
При такъв вариант, при късо на изхода, в транзисторите ще се отдели половин киловат.
Предполагам, че има и други варианти. Нещо като драйвер за светодиоди с ШИМ, ама за по-солиден ток. Може би няколко (или няколко десетки) готови драйвера трябва да се вържат паралелно.
Предполагам, че това е за велосипед. Ако е така аз не бих слагал никаква защита, най-много един амперметър със стрелка и задкормилното устройстово да и хвърля по един поглед от време на време.
kozl - майстор
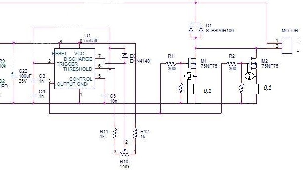
Ето и от мен идея. За допълнително шимиране на ШИМа.
Това обаче е само недодялана идея, която може да се окаже непосилна за крайните мосфет транзистори.
Нямам опит с такива транзистори. Освен това "коня ще е спънат" по друг начин и не ми е ясно какво ще стане с тягата на ел.двигателя.
Прикачен файл:
PWM_1.jpg
Предложението на ivan_v е много примамливо за драйвер на светодиод, но за значителни мощности загубата е значителна, пък и ще трябва още радиатор за допълнителните транзистори.
И пак заглавието на темата не е в целта.
ivan_v - специалист
Тази схема ще вкара MOSFET-те в активен режим.Действа на принципа- ограничаване на гейтовото напрежение. И аз в първия момент си помислих за подобен подход
Прикачен файл:
PWM.jpg
PWM.jpg (42.02 KиБ) Видяна 1551 пъти
но вероятно радиатора , а и самите транзистори не са предвидени за такива натоварвания.
Май до момента не уточнихме един много важен въпрос:
Ограничаването трябва да стане при 10А ефективна стойност или 10А импулсна ?
Идеята с ампермера не е лоша. Може да не е стрелкови прибор, а няколко LED-а ( като във F1 :) )
todor.lazarov - напреднал
ако е импулсна тогава е в шима
ако е товарна тогава на входа на шима
как е по лесно ...

Аз много много не разбирам от електроника, та затова и питам
Няма ли реализирани такива идей: таймер 555 + мосфет + защита на товар (ампери)
hidrazin - майстор
Protection Balance BMS 10A for 13S 48V Li-ion Li-Po battery

Освен това литевойдни и Литевойдна батерии НЯМА !
:partyman:
todor.lazarov - напреднал
И аз имам подобен BMS който е вграден в батерията:

но и той както при този BMS e:
http://www.ebay.com/itm/Protection-Bala ... Sw9N1VisTe
Over current detection current: 30±5A

t.e. пиково може да дигне до 30 ампера
pansim - майстор
1. Изхвърляш таймера 555
2. Разглеждаш показаната картинка, а още по-добре четеш даташийта на UC3842 :idea:
3. Налепваш набързо елементарна схема.
4. Радваш се на получения отличен резултат.

ПП картинката е само като идея. Има спорни неща в нея и не препоръчвам директното копиране

Прикачен файл

figure_01.gif
figure_01.gif (17.89 KиБ) Видяна 1480 пъти
todor.lazarov - напреднал
Може и да помисля да мина на друг интеграл: UC3842 или ТЛ494

Сега ме гложга и друго до сега тези шимове съм ги ползвал с потенциометър
А може ли да се използва това
Изображение

Вярно че принципа е съвсем друг (hall sensor effect)
т.е. на местото на потенцииометъра да бъде този hall sensor
ktamen - специалист
Това чудо май има твърде много жици.
Сигурно има начин да го сложиш вместо потенциометър, но трябва първо да измислиш къде да вържеш излишните кабелаци.
Демек, според мен, няма да е никак проста замяната.
hidrazin - майстор
Сега знаем кой кабеляк за какво е. И какво от това?
Изображение
:partyman:

Тема "Имали такова нещо: защита от максимален ток на батерия" | Включи се в дискусията:


Сподели форума:

Бъди информиран. Следвай "Направи сам" във Facebook:

Намери изпълнител и вдъхновения за дома. Следвай MaistorPlus във Facebook: