Всичко свързано с тоците ми е слабост, опитайте се да ме затрудните.
maistor-sm - специалист
Защото активната мощност на симетричен трифазен консуматор се изчислява по формулата:
P=S.cosf = корен3.U.I.cosf
където S=kорен3.Uл.Iл
P-активна мощност
S-пълна мощност
maptod - специалист
Добре, някой може ли да го сметне и да ми каже колко е? Защото май учим от различни учебници.
lubomirlz - специалист
Малко съм фиркан ама е 2,30 и ше ме извинявате, все пак да се изкажа и аз.
Първо за да разберете мощността на един асинхронен двигател с ротор на късо трябва да му измерите тока на празен ход, защото иначе не знаете с колко сте го натоварили ( дали работи с 30% с 50% или сте го претоварили) освен ако нямате кос.фи метър. Кос.Фи при малките мощности и номинално натоварване е около 0,8.
Второ, токът на празен ход на тези двигатели е около 20-25 % от номиналния, поради загуби в стоманата, медта и механични загуби, или с две думи имат К.П.Д средно около 0,85
Трето, като кажете че един двигател е 5,5 киловата, това не е мощността която консумира, а мощността на механизма който може да се закачи на вала на двигателя.
По вашите сметки примерен двигател с мощност на вала 5,5 киловата
5500/(корен3*380*кос.фи 0,82) = 10,2 А работен ток
реално тока който консумира при номинална мощност на вала е 5500/(корен3*380*кос.фи 0,82 * К.П.Д 0,85)= 12 А.
Проблема при сметките на колегата е че при ненатоварен двигател кос,фи може да падне до 0,4-0,5 и реално не знае до каква степен е натоварен. За това при липсваща табела мерете тока на празен ход и умножавате по 5, така намирате тока при номинално натоварване, а от там и мощността на механизма който може да закачите на вала на двигателя.
Прикачен файл:
ЕЛ.ТАБЛИЦА.rar
(2.43 KиБ) Свален 1518 пъти
Здравейте темата е позабравена но доста хора я четат и я ползват за отговор на лични въпроси аз си поиграх малко и въведох тези неща в една екселска таблица при въвеждане на някои от параметрите автоматично ти смята другите неща
ВЪВЕЖДАНЕ:
сечение на захранващ проводник - мм2
мощност на консуматора - P(W)
специфично съпротивление на проводника - R(OM)
дължина на проводника L(m)
напрежение U(V)
COS φ
КПД
ПОЛУЧАВАШ ИНФОРМАЦИЯ ЗА:
"СЪПРОТИВЛЕНИЕ НА КОНСУМАТОРА R(OM)
СЪПРОТИВЛЕНИЕ НА ПРОВОДНИКА R(OM)
ТОК НА КОНСУМАТОРА I(A)
ТОК ЗА ЦЯЛАТА ВЕРИГА I(A)
ПАД НА НАПРЕЖЕНИЕТО U(V)
ПАД НА НАПРЕЖЕНИЕТО В %
ТОК ПРИ НОМИНАЛНА МОЩНОСТ I(A)

нямам претенции че таблицата е на 100% коректна така че ако имате забележки и предложения споделете ги, дано ви е от полза
gogosto - специалист
Здравейте виждам, че е от одавна темата, но за мен е актуална в момента и опитвама да сметна по формулата един електродвигател без табелка. С амперклещите премерих 8ампера без товар. Е смятам ли грешно най вероятно е така, но изкарвам 22кв, което не е възможно. Моля за помощ къде греша.
Krass - майстор
къде греша
Навсякъде.
valentino76bs - майстор
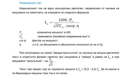
Прикачен файл:
НОМИНАЛЕН ТОК НА АСИНХРОНЕН ДВИГАТЕЛ.jpg
НОМИНАЛЕН ТОК НА АСИНХРОНЕН ДВИГАТЕЛ.jpg (19.38 KиБ) Видяна 9649 пъти
А той сигурно е монофазен?
А монофазен 4кв ... :?
Krass - майстор
kuger написа:
Пиши го грубо 4KW.
Не е така. Това е ток на празен ход. Грешката му е, че не е дал инфо за двигателя. Трифазен? Монофазен? Звезда? Триъгълник? Като питаш, питай като хората.
valentino76bs - майстор
Най вероятно е мOнофазен,иначе идва към 15кW .Тая мощност при дом. условия абсурд да е пусне!Ще чакаме уточненията!

Тема "Трифазен ел. мотор - без табелка" | Включи се в дискусията:


Сподели форума:

Бъди информиран. Следвай "Направи сам" във Facebook:

Намери изпълнител и вдъхновения за дома. Следвай MaistorPlus във Facebook: