Най - вълнуващия въпрос зимно време.
Здравейте ,
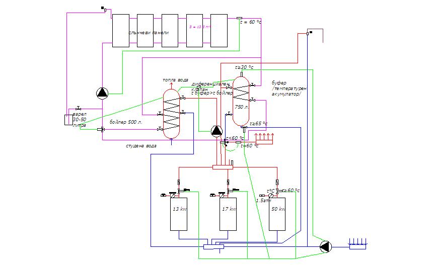
Имам проект за отопление на голяма селска къща в Троянския балкан, но искам да включа слънчеви колектори за подгряване на топла вода и подпомагане отоплението /когато е възможно/. Проекта е с котел на твърдо гориво, а семейния съвет пожела да има две камини за уют /след като ще се използват нека да са с водни ризи/. Бойлера ще бъде 500 литра с две серпентини + трифазен нагревател. Искам да сложа и буфер. Сградата е с изолация от вътре с мин. вата 5 см и гипскартон и отвън с 8 см. EPS на фирма Марисан Русе. Молбата ми е ако може да проверите схемата на парното и каква помпа да сложа. Схемата е начертана от мен и копирана от схемите на AntonBM и bulhomes2, за което много им благодаря.

Имам проблем с качването на схемата.
Ще потърса решение за да я публикувам.

Това е схемата.
Последна промяна от Ст.Сираков на пет яну 24, 2014 12:00 am, променено общо 2 пъти.
naskov - майстор
Предполагам, че Грундфос 25/6 или 32/6 ще свършат работа.
Благодаря за отговора. По проект помпата за отоплението е DAB тип VA 65/180. Питането ми е какви да са помпите за соларните панели и бойлера.
Прикачен файл:
схема парно.JPG
схема парно.JPG (45.89 KиБ) Видяна 859 пъти
Това е схемата.
Моля отговорете тръба 1 1/4 на какъв размер медна тръба съответства.
Благодаря предварително.
LazarGanev - "Велик майстор"
Стоманена тръба 1 1/4" съответства на мед ф35

Тема "промяна на проект за отопление" | Включи се в дискусията:


Сподели форума:

Бъди информиран. Следвай "Направи сам" във Facebook:

Намери изпълнител и вдъхновения за дома. Следвай MaistorPlus във Facebook: