Здравейте искам да попитам следното нещо да видя дали съм разбрал ?
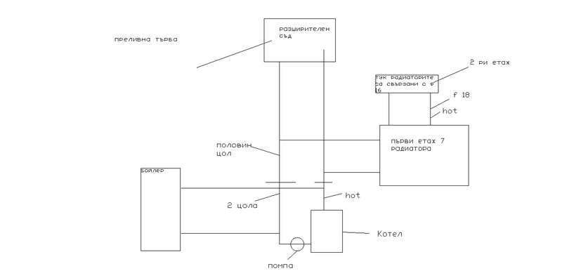
Първно парното е правено преди 25 години на 1 вия етаж е правено с търви половин цол железни от там с ф 18 е теглено до втория етаж и там радиаторите са свързани с ф 16 , тъи като майсторите бяха много слаби и не сбазиха наклона парното не можехе от самотек да превъртя за последните най - далечни радиатора, монтирахме помпа 25/4 на първия етаж съм по притворил крановете за да качи и горе , но последните радиатори греят по да речем до половина на втория етаж също съм по притворил крановете това добре лие ??? или да ги отпусна на 6
разхирителния съд ми е на тавана идеята ми е ако се сложи балон долу при котела а горе шинтирам разширителния съм дали този проблем с дебита ще бъде решен ?? и дали ще си греят радиаторите както си трява
Предварително благодаря за отделеното време
Първно парното е правено преди 25 години на 1 вия етаж е правено с търви половин цол железни от там с ф 18 е теглено до втория етаж и там радиаторите са свързани с ф 16 , тъи като майсторите бяха много слаби и не сбазиха наклона парното не можехе от самотек да превъртя за последните най - далечни радиатора, монтирахме помпа 25/4 на първия етаж съм по притворил крановете за да качи и горе , но последните радиатори греят по да речем до половина на втория етаж също съм по притворил крановете това добре лие ??? или да ги отпусна на 6
Предварително благодаря за отделеното време
