• 1
  • 6
  • 7
  • 8
  • 9
  • 10
  • 48
Най - вълнуващия въпрос зимно време.
ivanovbg - майстор
Тая графика няма нищо общо с истината. Къде е логото на БОШ :lol: :lol: :lol:
Дай номера ти казах или ни лъжеш?
bobi65 - специалист
А ето и на теб ivanovbg... сондите който могат да ти свършат работа ако имаш достатъчно познания и да си конструираш електрониката... желая ти да успееш

BOSCH 0 258 986 501
MAXGEAR 59-0051
MAZDA F 8G 8-18 -861
MAZDA F287-18-861
HOFFER 7481085
DENSO 234-1020
6osi6 - майстор
bobi65 написа:
там се вижда и каква е диаграмата на сондата.
Боби, не се вижда каква е сондата. Може ли да кажеш модела, поне на нас босите!? :?
ivanovbg - майстор
BOSCH 0 258 986 501 - http://www.kemp1.ru/prices/inf/1170/177132.html
Съвсем обикновена универсална сонда. Къде и е уникалното :lol: :lol: :lol:
Я сега отворко ми кажи на кои жици свърза подгряването? :lol: :lol: :lol:
Случайно да забеляза че е само с 1 сигнален кабел?
Ей със ламбда сонди си изкарвам хляба бе!

То ако беше истина това което си писал, хората нямаше да дават 5-торно повече пари за широколентови сонди с контролер.

И преди да се цупиш искам да ти кажа , че е възможно да си подобрил работата на котела и неговата икономичност, но за това не е причина ламбда сондата и устройството което си направил, щот е много грешно и като концепция и като измерване.

:partyman:
bobi65 - специалист
Номера на практика е 18-861 ето и първата бройка която работи успешно... и е 4 проводна ...
И не се цупя... но и ти не мисли че като си се научил да сменяваш сонди в някои сервиз си станал корифей... изкярвай си хляба но и малко по възпитанието си поработи .. много ти е пиперлив езика

Прикачен файл

Img_014.jpg
Img_014.jpg (61.88 KиБ) Видяна 2747 пъти

Прикачен файл

Img_015.jpg
Img_015.jpg (61.47 KиБ) Видяна 2751 пъти

Прикачен файл

Img_007.jpg
Img_007.jpg (65.6 KиБ) Видяна 2751 пъти
Последна промяна от bobi65 на съб фев 21, 2015 12:43 am, променено общо 1 път.
ivanovbg - майстор
Тази вярно е 4 проводна и се слага на мазда, форд...Но въпреки всичко е за ламбда 1 - другите показания не са верни.
Ако си го правил това устройство ти би трябвало да знаеш какво времезакъснение си заложил. Ще споделиш ли? Схема можеш ли да дадеш? Директно ли управлява оборотите на вентилатора? Какъв алгоритъм ползваш когато е студен котела и сондата не показва? Все такива неща са интересни. Другото дето го говориш- уникалност и разход - не са важни толкова.
:partyman:
6osi6 - майстор
Radoslaw написа:
да допълня, цената от 1000 лв
Широколентова ламбда содна и контролер за 200$, без платени ДДС, мито и транспорт. Както и да го смяташ, няма да е повече от 300$.
http://www.innovatemotorsports.com/xcar ... t=0&page=1
С нея можеш да измериш стойността на сместа - колко богата и бедна е, и да ползваш данните както намериш за добре.
При нормалната сонда на Боби, се мери богата и бедна смес. Регулацията е на база проба грешка с два варианта за регулиране - двупозиционно регулиране - бедна смес и включване за компенсиране на грешката и изключване при богата.
http://anp.tu-sofia.bg/aefremov/teach/A ... ulrane.pdf
ivanovbg - майстор
Явно няма да дадеш схема - ще се правиш на велик, но...
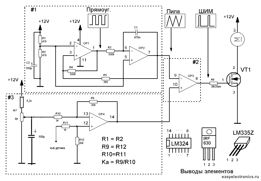
За всеки който иска да си направи нещо подобно, лесно и евтино. Правил съм го преди години за ламбда контроли на газови с електромагнитен дозиращ клапан по тая схема с някои донастройки. И досега работят :wink:
С малка преработка и донастройка ще управляват и вентилатора според зададено напрежение на обикновенна сонда. Няма цифри и разни диоди, но който иска може да си добави един програмируем цифров волтметър на 14 краче на ЛМ324 или диодна стълбица за да има нагледност :wink:
Вероятно ще трябва да се включи и едно реле за време, та ако горелката работи в старт стоп режим да изчаква определено време преди да се заеме с регулирането. В началния етап на разпалване ще е много задимено и студени още димните газове. Времето трябва да се определи опитно за съответния котел.
:partyman:

Прикачен файл

analog_pwm.gif
analog_pwm.gif (21.55 KиБ) Видяна 2741 пъти
bobi65 - специалист
Виж приятелю... то така е супер лесно дай схемата....
ето ти един линк за да видиш как сондите могат да мерят и до ламбда кофицент ...2....,
и хората са го направили много професионално и даже не е скъпо...
Ако искаш им поискай схемата и си го направи... пък после се и похвали...

http://tanieogrzewanie.istore.pl/en/rou ... er-furnace

Прикачен файл

22197720[1].jpg
22197720[1].jpg (114.46 KиБ) Видяна 2714 пъти
stilian20 - специалист
bobi65 написа:
Виж приятелю... то така е супер лесно дай схемата....
Схемата ти ли я измисли, че не искаш да я дадеш. Това е Форум- Направи си сам а ти го използваш да публикуваш твоите "обяви"

Към ivanovbg =D> :prayer:
  • 1
  • 6
  • 7
  • 8
  • 9
  • 10
  • 48

Тема "Ламбда контрол на котел" | Включи се в дискусията:


Сподели форума:

Бъди информиран. Следвай "Направи сам" във Facebook:

Намери изпълнител и вдъхновения за дома. Следвай MaistorPlus във Facebook: