нед юли 29, 2018 4:25 pmaddicted написа: Ето това не мога да го разбера, защо котела да НЕ може да подгрява всичката вода? За да не се измества темата бих по прочел и някоя стара дискусия по въпроса, но ми се струва никак не логично да се подгрее "до някаде" от котела, и после да се до подгрява на ток. Така или иначе имаме пройзведена една енергия, която в този временен консуматор почти няма да се усети, защо да не се подгрее целия? Предполагам че има найстина логично обяснение което аз не намирам. Факт е че фабрични бойлери с паралелни серпентини почти няма, има български, но внос май никой не прави, и сигурно има защо. Но защо?Котелът или нагревателят не трябва да може да подгрява зоната на соларната серпентина, за да можеш да получаваш от безплатната слънчева енергия и в отоплителния сезон. Ако котелът загрява целия бойлер до 60*С, то през целия отоплителен сезон (6 месеца) няма да получиш нищо от слънцето, язък за инвестицията! Рехавото зимно слънце може да даде нещичко на 10* бойлер, но на 60* нищо не може. В различни дни слънцето може да загрее бойлера до 30-40-50*С, а ако тези градуси не са достатъчни, котелът ще доподгрее само горната част, от която черпим и ще е необходима много по-малко енергия. Сега стана ли ясно?
Най - вълнуващия въпрос зимно време.
filmatoplo
- майстор
107 мнения в "Burnit или Прити"
LazarGanev
- "Велик майстор"
- Мнения: 15030
ktch_1964
- специалист
- Мнения: 225
нед юли 29, 2018 4:25 pmaddicted написа: Ето това не мога да го разбера, защо котела да НЕ може да подгрява всичката вода? За да не се измества темата бих по прочел и някоя стара дискусия по въпроса, но ми се струва никак не логично да се подгрее "до някаде" от котела, и после да се до подгрява на ток. Така или иначе имаме пройзведена една енергия, която в този временен консуматор почти няма да се усети, защо да не се подгрее целия? Предполагам че има найстина логично обяснение което аз не намирам. Факт е че фабрични бойлери с паралелни серпентини почти няма, има български, но внос май никой не прави, и сигурно има защо. Но защо?Ще се опитам да ти обесня та дано разбереш, представи се например бойлер 300л. , обема вода който се загрява от котелната
серпентина е 200л. , например до 60гр. останалите 100л. са загрети от долната серпентина от слънцето например на45гр.
Влизаш в банята и харчиш 50л. гореща вода отбойлера, а в него навлизат 50л от водопровода с температура 12гр.
Водата навлизаща в най ниската част на бойлера избутва 50л от загрятата от слънцето вода на мястото на котелната серпентина
която я доподгрява от 45гр. до 60гр. , ако разхода на топла вода е много голям и дори котела не успява да подгрее бойлера се
включва автоматически и нагревателя.
addicted
- специалист
- Мнения: 376
Разбрах каде е "кяра", да се ползва слънчевата инсталация и зимата. Затова LazarGenev предлага 300 литра бойлер, защото реално използваемият обем ще е половината или малко повече, но Ел. Енергията за стоплянето му ще е много малка заради комбинираното нагряване.
В моя проект бойлера е 150 литра, и едва ли ще ми стигнат финансите за по голям. Слънчевите колектори са опция за в близкото бъдеще(догодина) , и предполагам че първоначално долната серпентина ще е на котела.
За 150 литра бойлер колко квадрата колектори ще трябват, аз мислех да взема един 2,5м2? До колко градуса реално награвят зимата плоските колектори?
В моя проект бойлера е 150 литра, и едва ли ще ми стигнат финансите за по голям. Слънчевите колектори са опция за в близкото бъдеще(догодина) , и предполагам че първоначално долната серпентина ще е на котела.
За 150 литра бойлер колко квадрата колектори ще трябват, аз мислех да взема един 2,5м2? До колко градуса реално награвят зимата плоските колектори?
Трифон П.Трифонов
- майстор
- Мнения: 22967
"Соларният" бойлер затова е голям, с две серпентини и ел. нагревателят му е в средата, между серпентините.
Идеята е, че ако имаш нужда от 100л. бойлер, купуваш 200л. соларен.
Имаш си 100л. подгряти от котела и изобщо не ти трябват повече. Това е така, защото нали котела работи. Е, докато работи, не можеш да изхарчиш топлата вода, щото серпентината ти е с мощност като на котела и водата се нагрява като на проточен принцип.
Ко става през това време с "долните " 100 кила? Ми...ако има слънце, подгряло ги е на едни 30 градуса, да речем, а това вече е енергия. Вместо котела да тъпче едни 20 киловата, в серпентината, затопляйки студена зимна вода на 10 градуса, то той ще се разминава със само 14 киловата харч. Примерно де. Понял?
Нали затуй си дал пари за слънчев колектор?!!
Всъщност, в 100 литра вода доподгрята от 10 до 30 градуса има точно 2,326 киловата енергия.
Въййй, той ktch_1964 ма изприварил. Тъй е то като карам и чатарлъка...
2.5 квадрата стигат за 150 литра. Ако е слънчево, с подходящ наклон на колектора......
Ако имаш 150 литра на 12 градуса и вкараш 4 киловата енергия (около толкова ще вземе такъв колектор в слънчев зимен ден), водата в бойлера ще бъде 36 градуса. Напълно достатъчно за душ от трима души. Последния да изгаси лампата!
Идеята е, че ако имаш нужда от 100л. бойлер, купуваш 200л. соларен.
Имаш си 100л. подгряти от котела и изобщо не ти трябват повече. Това е така, защото нали котела работи. Е, докато работи, не можеш да изхарчиш топлата вода, щото серпентината ти е с мощност като на котела и водата се нагрява като на проточен принцип.
Ко става през това време с "долните " 100 кила? Ми...ако има слънце, подгряло ги е на едни 30 градуса, да речем, а това вече е енергия. Вместо котела да тъпче едни 20 киловата, в серпентината, затопляйки студена зимна вода на 10 градуса, то той ще се разминава със само 14 киловата харч. Примерно де. Понял?
Нали затуй си дал пари за слънчев колектор?!!
Всъщност, в 100 литра вода доподгрята от 10 до 30 градуса има точно 2,326 киловата енергия.
Въййй, той ktch_1964 ма изприварил. Тъй е то като карам и чатарлъка...
2.5 квадрата стигат за 150 литра. Ако е слънчево, с подходящ наклон на колектора......
Ако имаш 150 литра на 12 градуса и вкараш 4 киловата енергия (около толкова ще вземе такъв колектор в слънчев зимен ден), водата в бойлера ще бъде 36 градуса. Напълно достатъчно за душ от трима души. Последния да изгаси лампата!
addicted
- специалист
- Мнения: 376
Да, разбрах смисъла на горната и долната серпентини. За да е управдана инсталацията на слънчев колектор и зимъска.
А относно възвратни те клапи нещо? Проблем ли ще е да ги няма, че май няма да ми се съберат системите както съм ги намислил.
А относно възвратни те клапи нещо? Проблем ли ще е да ги няма, че май няма да ми се съберат системите както съм ги намислил.
Прикачен файл
IMG_20180812_56623.jpg (41.55 KиБ) Видяна 2672 пъти
Трифон П.Трифонов
- майстор
- Мнения: 22967
Трябват си клапи. При "направи си сам" технология е така, трудно се събира чарколяка. Ши го измислиш.
addicted
- специалист
- Мнения: 376
Нали затова си комуникираме в тоя форум, щото повечето сме "Направи си сам" майсторчета.
Излишно сам си усложних много нещата... хубаво ми казваха майсторчетата по село, слагаш една помпа и забравяш, а аз... термовинтили, защити, глупости...
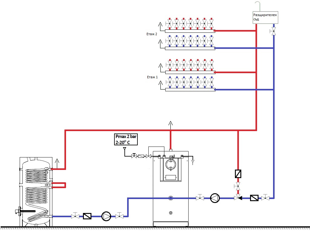
Ще драсна една схема да я побсъдим малки, и да се надяваме ще има доволно количество градивна критика.
Ето как съм я замислил схемата.Ако нещо липсва, нещо трябва да се допълни, не е както трябва или въобще има някаква критика ще се радвам да я чуя.
Излишно сам си усложних много нещата... хубаво ми казваха майсторчетата по село, слагаш една помпа и забравяш, а аз... термовинтили, защити, глупости...
Ще драсна една схема да я побсъдим малки, и да се надяваме ще има доволно количество градивна критика.
Ето как съм я замислил схемата.Ако нещо липсва, нещо трябва да се допълни, не е както трябва или въобще има някаква критика ще се радвам да я чуя.
Прикачен файл
Парно.jpg (110.27 KиБ) Видяна 2629 пъти
addicted
- специалист
- Мнения: 376
На снимката съм обърнал един кран и филтър, ще ги оправя при следващата версия. Днес си набави един много хубав UPS 2000VA с реална синусоида който смятам да назнача на помпите, но това по нататък.
Имам въпросчета към специалистите и хората с опит.
Относно възвратните клапи, изобщо не знам какви да бъдат те, гледам че има с пружинка, Swing, с полимерна клапа, с месингова клапа...
Кой вариант е най удачно да се ползва?
Има ли нужда от байпаси на помпите? Принципно мисля да направя на антикондензния клапан, та ако не ми хареса как работи или се повреди да мога да го заобиколя. Има ли смисъл от други байпаси?
Разширителния съд ще е на най високата точка, вързан на вертикалния щранг на който са и колекторите. Ще му сложа кран на студената вода за да мога да ограничат дебита през него. Добре ли е така?
Също има ли нужда от още кранове по системата? Сега съм предвидил колкото да мога да чистя филтрите.
Имам въпросчета към специалистите и хората с опит.
Относно възвратните клапи, изобщо не знам какви да бъдат те, гледам че има с пружинка, Swing, с полимерна клапа, с месингова клапа...
Кой вариант е най удачно да се ползва?
Има ли нужда от байпаси на помпите? Принципно мисля да направя на антикондензния клапан, та ако не ми хареса как работи или се повреди да мога да го заобиколя. Има ли смисъл от други байпаси?
Разширителния съд ще е на най високата точка, вързан на вертикалния щранг на който са и колекторите. Ще му сложа кран на студената вода за да мога да ограничат дебита през него. Добре ли е така?
Също има ли нужда от още кранове по системата? Сега съм предвидил колкото да мога да чистя филтрите.
Тема "Burnit или Прити" | Включи се в дискусията:
Сподели форума:
Бъди информиран. Следвай "Направи сам" във Facebook:
Намери изпълнител и вдъхновения за дома. Следвай MaistorPlus във Facebook:
Имаш нужда от подходящ професионалист за дома?
- Преустройство, ремонт и реновиране
- ↳ Вашите ремонти
- ↳ Кухня
- ↳ Баня
- ↳ Дневна
- ↳ Спалня
- ↳ Детска
- ↳ Градина
- ↳ Коридор
- ↳ Тераса и балкон
- Направи сам
- ↳ Направи сам
- ↳ Ремонтирай сам
- ↳ Къде е по-евтино?
- ↳ Дърводелство
- ↳ Ел. инструменти
- ↳ Металообработване
- ↳ Конкурс "Направи сам 2012"
- Строителство
- ↳ Всичко за вилата
- ↳ Къщи
- ↳ Саниране
- ↳ Хидроизолация
- ↳ Пасивни и нискоенергийни сгради
- Сухо строителство
- ↳ Окачени тавани
- ↳ Преградни стени и предстенни обшивки
- ↳ Сухи и повдигнати подове
- ↳ Декоративни елементи - колони, трегери, сводове и др.
- ↳ Всичко за гипскартона и гипсфазера
- Въпроси и Отговори
- ↳ Полезни съвети
- ↳ Автомобили
- ↳ Партньори
- ↳ Боядисване и Декориране
- ↳ Вентилация, климатици и термопомпи
- ↳ Водоснабдяване и канализация.
- ↳ Всичко за ремонта
- ↳ Електротехника
- ↳ Отопление
- ↳ Газификация
- ↳ Електроника и Схеми
- ↳ Газобетон
- ↳ От всичко по малко
- ↳ Компютри и периферия
- ↳ Уеб дизайн, PHP, MySQL, JavaScript, HTML..
- ↳ Мобилни устройства, GSM-и
- ↳ Нека се запознаем
- ↳ Recycle Bin
- Статии
- ↳ Практични решения
- ↳ Качване на снимки
- ↳ Какви статии искате?
- ↳ Готварство, туршии и зимнина
- ↳ Отмора и шеги
- ↳ От нищо нещо
- ↳ Не е за вярване
- ↳ Литература
- ↳ Връзки към Интересни сайтове
- Магазин
- ↳ Препоръки и Мнения за он-лайн магазина
- ↳ Крадeни инструменти !!!