• 1
  • 4
  • 5
  • 6
  • 7
  • 8
  • 21
Най - вълнуващия въпрос зимно време.
turistak - специалист
Един съвет, направи сметка колко ток харчиш за един месец за топла вода. Раздели тотала за слънчева инсталация и прецени след колко месеца ще си на нула.

Добави неудобството от липса на топла вода през лятото когато ти се иска или когато 2-ма се изкъпят един след друг(ама без да бързат!!!). И пак прецени дали си струва.

Според мен за нашите ширини има смисъл само тогава когато можеш да се къпеш през денят.

Нека да споделя впечатления от инвестиции в горе долу качествени компоненти/болерът е Татрамат, буферът е Елдом/.

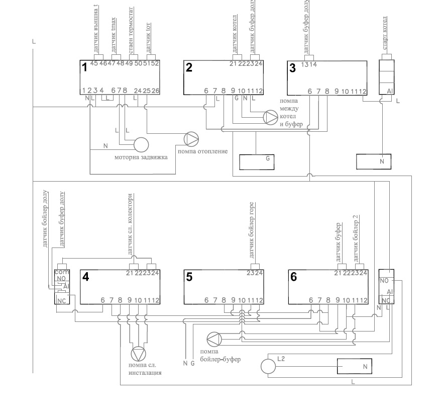
На схемата може да видите каква е инсталацията.

На какво се надявах:
Зимата е в слънчеви дни да се сгрява бойлерът и ако има излишък, да се трупа в буферният съд.
Какво се получи - няма как да се спре в определен интервал топлата вода от котелът, та да има мегдан за топлото от слънцето. Единствен вариант, да се сложи прекъсване на захранването на котела през деня когато няма никой, топлото от буферът да се "изхаби" в стаите и после да има мнегдан за натрупване от слънцето/икономията на гориво отива на кино/. Като стане към 15:00 токът към котелът да се пусне за да е топло към 19:00.

Лятото - като решим да се къпем 2-рият къпещ се е леко изнервен от липса на вода. Ако решиш да се къпеш сутрин преди работа, ядове. Вечер бойлерът е на 60 / 65 градуса, ама сутринта те са 50 / 45. За бърз душ става, но трябва да си правим оперативки кой ще има честта да се къпе днес. Може отново да се доподгрява с пелети или ток, ама за к'во ги броихме тези кинти?
Слагам и една снимка на управлението, та ако някой може да сети за едно цяло"НЕЩО" дето да може да управлява и да ми се сменят приоритетите(къде да отива топлото) и кое да е с предимство - отопление или топал вода да сподели.
Преди да сложим панелите, 2-те серпентини бяха обединени и при леко съобразяване с дебита на топлата вода при къпане и намалено подаване към радиаторите децата гъбясваха в банята под душа!!!

Вече сериозмо мисля да платя за разработка на WEB базирано управлени което да може да прави всичко което поискаш от него.

Благодаря за търпението да изчетете тирадата ми :-)

Прикачен файл

Rab shema.jpg
Rab shema.jpg (98.77 KиБ) Видяна 4980 пъти

Прикачен файл

Shema parno.jpg
Shema parno.jpg (100.91 KиБ) Видяна 4980 пъти

Прикачен файл

Tablo.jpg
syncho - майстор
turistak, извинявай, ама лятото трябва да имаш повече вода от колкото ти трябва с 3 панела, били те и плоски китайчета. Би трябвало до 90С без проблем да ти правят бойлера. Има някъде нещо, което не е в ред.
kuuuuuul - майстор
Така като гледам грешката е била още в самото начало като си се надявал с три колектора да помагаш и на парното,по добре беше да вложиш пари в голям бойлер а не в толкова управления.
trace74 - специалист
turistak, доста си песимистичен. Основната ти грешка според мен е че не си изчислил правилно нужното ти количество вода според потреблението си, така че да ти стига и вечер и сутрин без да има компромиси с времето за стоене под душа :-D
Ако имаш нужното количество подгряна вода до 60 градуса кое ще е по - изгодно, да е подгряна на ток или от слънцето.
За зимата аз съм го решил така - чисто соларен 150 л. бойлер , който няма никакво друго подгряване, така че колкото и малко слънчева енергия да има, този бойлер я приема. Дори да загрее водата само до 25-30 градуса е чудесно. Към него има последователно свързан 80 л. бойлер, който доподгрява водата от соларния до 65 градуса зимата, а сега до 50.
За лятото температури от 60 градуса са просто прекалено ниски за 3 колектора и 200 литра бойлер. Аз съм с 2 колектора на 150 литра и 60 градуса постигам Март и Ноември. От април съм твърдо над 65-70 градуса /днес 74/, а в ясните дни над 85 градуса. И тези 230 литра вода стигат да се къпем и вечер и сутрин без да се стига до доподгряване на ток и без да се ограничаваме. Така , че или увеличи обема вода или увеличи градусите като първото естествено е по-добрият вариант.
Също така лятото да имаш топлозагуби от 65 градуса вечерта до 50 градуса сутринта е твърде много. Или бойлера ти е с много лоша изолация или е в някаква адски студена изба :-D :-D
turistak - специалист
За съжаление се доверих на представител на производителят на котела, сметките са негови.
Лятото излишъкът трябва да се трупа в буферът и после да сгрее болера. Ама нещо не се получава. Утре за пореден път ще досаждам на инсталатора.
Bultiger - специалист
Ама аз не искам да връзвам солара така че да помага на парното, а да ползвам парното (както и досега) да помага за топлата вода зимата, именно - помага, защото работната му температура рядко стига 50 градуса...честно казано - замислям се дали изобщо да го връзвам за момента - и без това е немощно и може да се окаже че с добавения още един консуматор, не се справя с отоплението.
kalin72 - майстор
Лазаре, тази система на Теси, заслужава ли си парите?
http://promo.tesy.com/solar_panels.html
Предполагам после ще има едни 200-300 лв и за тръбния път...
sunnysunny - напреднал
kuuuuuul написа:
Офертата е на Ерато 217лв +помпа,при такава цена не си заслужава да си правиш сам,остават ти диф.термостат-80лв,тръба с ал.вложка с фитинги и изолация 100-120лв,винкел-50лв,тенджера алпака за разширителен съд-10лв :lol: ,възвратна клапа-10лв,автом.обезвъздушител-10лв до тук 710лв кажи ги 800лв и щом си дошъл в този форум би трябвало да се справиш сам.Това е просто най евтиния вариант който при мене работи от години.Ако имаш излишни пари има екстри всякакви и на горе няма граница.Двата часа които ще загубиш сутринта може да наваксаш следобед като ги завъртиш леко на запад.По отношение на серпентините моето мнение е обратно на това на специалистите и съм привърженик на серпентина в серпентина но да не го подхващаме пак,прецени си сам кое как, кога и колко вода ще стопли и кой вариант ще те устрои.
П.П.Сега видях цените на Viessmann 1200-1700лв :shock: и това ако е евтино :rolleyes:
Днес гледах тези колектори на Ерато и нещо никак не ми харесаха с тези алуминиеви тръби стъкло 4 мм. Ще помоля някои които има повече познания да даде по точна оценка на тези колектори . Не е ли по добре да са с медни тръби и с по добро защитно стъкло?Може и други забележки да има но не съм много разбиращ
LazarGanev - "Велик майстор"
Ще кажа само, че миналия декември ме извика клиент, на който изградихме през лятото система с такъв алуминиев колектор и 80л бойлер за да напълним системата с антифриз. Като пускахме системата заяви, че зимата ще я изпразва и не иска антифриз. През декември обаче системата продължаваше да работи и той се отказа да я източва и ни извика да и сложим антифриз. Не казвам, че е най-доброто, а че върши работа - заслужава си парите.
kuuuuuul - майстор
Добре де sunnysunny,тия колектори за украса ли ще ги купуваш :lol: Вече няколко пъти казвам че сл.колектор е едно елементарно нещо работещо на елементарен принцип.Тези 3-4 компонента от които е направен колкото и да ги подобряваш няма да постигнеш такова подобрение в работата каквото в цената.Основно се играе с тази селективна боя която вдига цената почти двойно.За малки консуматори каквото е едно домакинство не е оправдано влагането на много пари в системата,за хотели и административни сгради сметките са други.
Постовете на turistak по на горе са доказателство на моята теория.Интересно как хората си купуват коли съставени от хиляди части в незнайно състояние и в повечето случаи са винаги на загуба.Докато умувате лятото ще мине :lol: :partyman:
  • 1
  • 4
  • 5
  • 6
  • 7
  • 8
  • 21

Тема "Соларна система в проект - моля за мнения" | Включи се в дискусията:


Сподели форума:

Бъди информиран. Следвай "Направи сам" във Facebook:

Намери изпълнител и вдъхновения за дома. Следвай MaistorPlus във Facebook: