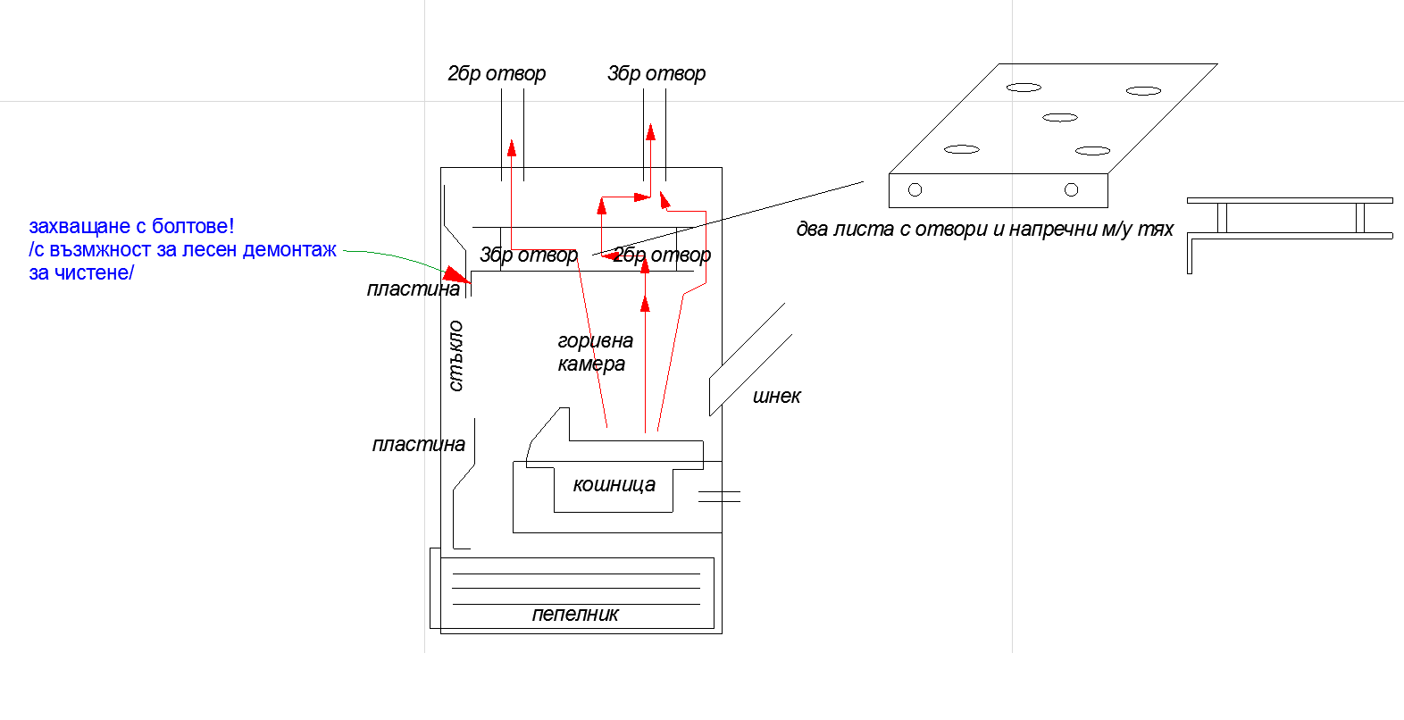
Вижт екаква идея ми се върти в главата като тунинг 
Прикачен файл
plocha commo.png (34 KиБ) Видяна 3950 пъти
Прикачен файл
Прикачен файл
Сподели форума:
Бъди информиран. Следвай "Направи сам" във Facebook:
Намери изпълнител и вдъхновения за дома. Следвай MaistorPlus във Facebook: