• 1
  • 36
  • 37
  • 38
  • 39
  • 40
  • 48
Най - вълнуващия въпрос зимно време.
Стоян Славев - специалист
Боби,губиш си времето,каквото и да му кажеш, той си знае неговото :-D Няма да се очудя ако го видиш около къщата с газанализатор за димни газове :supz:
6osi6 - майстор
Отвори си нова тема, може и нов раздел - "Лична драма" и си го пълни глупости.
Газовете от комина не влияят добре на жизнените ти показатели :yawinkle:
Radoslaw - специалист
Преди няколко години,въпроса за ламбда наблюдението живо ме интересуваще и мен.И днес получих това.

We were talking some time ago.
We have now new combustion analyzers with built in PLC.

Andrzej Paprocki

Предполагам Боби, си тръгнал и ти оттук,но ако направиш ,твоето наблюдение такова ,веднага си купувам едно от теб,
макар ,че имам ламбда управление.
Ето малко за възможностите му.

Тъй като това устройство е комбинация от един анализатор и PLC контролер можете, с помощта на компютър или мобилен телефон, той се използва за контролиране на:

- Помпи като циркулационни помпи за гореща вода
- Подово отопление
- Контрол на гореща вода в няколко точки
- Смяна на пещи в икономичен режим
- Контрол над 8-16 схеми, използвайки релета
- Четене на състоянието на 8-16 различни схеми
- осветление
- гаражни врати
- Аларми на различни производители
- сензори за наводнения, датчици за дим
- соларни панели, топлинни буфери, капаци за прозорци
- Всичко това може да се контролира с помощта на релета

Прикачен файл

lambda.jpg

Прикачен файл

ethernet_socket-768x269.jpg
ethernet_socket-768x269.jpg (21.82 KиБ) Видяна 2240 пъти
bobi65 - специалист
Колеги ,
Искам да насоча вниманието на хората който ползват Ламбда наблюдението произведено от мен към две слаби места на сондите водещи до излизането им от строя..
Описвам ги с цел хората да си ги ползват безопасно и безпроблемно.
1. Имам случай с прекъсната връзка на сигналният проводник на сондата..
Причината е че когато се навива и развива сондата в мястото на фиксираната гайка на комина трябва да се навива едновременно с превъртане и на кабела... В случай когато се навива само сондата а се усуква кабела се получава усукване и, разхлабване и измъкване на проводник от изхода на сондата... там кабелите са залети но вътре са пресовани към активният елемент а не са заварка. Това позволява при опън да се прецака тази връзка.
2. Друга важна част безопасността е недопускане на работа на сондата за продължително време без да работи горелката. Причината е че сондата има вграден нагревател който в режим без одухване загрява сондата до над 350 гр. Когато има горивен процес през комина излизат газове с различни температури в зависимост от ефективност и топлообмен но в диапазона 100-150 гр. примерно. Това води до охлаждане на сондата до около 200-230 гр.. и е в работена температура.. Комбинация от включена сонда и спрял котел от таймер или стаен термостат както и суспенд за по дълго време водят до изгаряне на нагревателя както и окисляване на сондата .Което и от двете да се случи първо прави негодна сондата.
Това е равносилно да ви изгори вентилатора на духалката за отопление ... сещате се какво ще се случи с печката.
Моята в къщи се включва и работи като ламбда контрол без проблем 3-то зима и работи постоянно но само когато работи вентилатора на горелката.. От напрежението на вентилатора управлявам автоматичното пускане и спиране на ламбда управлението.
Тава са съвети продиктувани от 3 годишната практика и два случая на проблеми с сондите..
С електрониката за сега няма дефектирали.
6osi6 - майстор
Поставянето на тръба предпазваща отворите на сондата от бързото натрупване на сажди спестява личните драми с оплитането на кабелите и нуждата от по-често сваляне за почистване.
Прикачен файл:
AHKG384.png
AHKG384.png (24.96 KиБ) Видяна 2087 пъти
За улесняване на свалянето се слага кабелен конектор след сондата.
Последна промяна от 6osi6 на чет мар 09, 2017 12:19 am, променено общо 1 път.
6osi6 - майстор
bobi65 написа:
нямаш нужда от ламбда сонда . Когато смениш решима и горивото тогава го мисли.
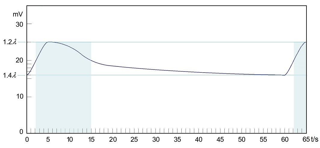
Измерено със сонда за 40 лева, с това гориво съм на ламбда 1.2 - 1.4.
Прикачен файл:
GF$8.jpg
GF$8.jpg (51.68 KиБ) Видяна 2112 пъти
Зареждане 5 секунди, 60 секунди пауза. Мощност 5-6 kW.
Radoslaw - специалист
6osi6 написа:
Поставянето на тръба предпазваща отворите на сондата от бързото натрупване на сажди спестява личните драми с оплитането на кабелите и нуждата от по-често сваляне за почистване.
Прикачен файл:
Прикаченият файл AHKG384.png вече не е достъпен
За улесняване на свалянето се слага кабелен конектор след сондата.
Може би имаш предвид това.На сондата се навива силиконова гайка,която се поставя директно в метална втулка.Няма преплитания на кабели.В някои случаи ,не е необходимо да се открива топлата вода.Производителя си го е измислил и го предлага за улеснение.Комплекта струва 2 лв.

Прикачен файл

IMG_20170309_111516.jpg
IMG_20170309_111516.jpg (76.22 KиБ) Видяна 2056 пъти
Evgeniy - майстор
Къде може да се купи?
Radoslaw - специалист
[quote="Evgeniy"]Къде може да се купи?[

За съжаление в България ,не можиш да го намериш.Купил съм го комплект със сондата и контролера.Предполагам ,че скоро ,ще внеса няколко контролера за приятели,ако искаш ще ти поръчам и такъв компект.Би трябвало да е универсален за всяка ламбда сонда.
Evgeniy - майстор
Да, ще съм благодарен. Писах на лично.
  • 1
  • 36
  • 37
  • 38
  • 39
  • 40
  • 48

Тема "Ламбда контрол на котел" | Включи се в дискусията:


Сподели форума:

Бъди информиран. Следвай "Направи сам" във Facebook:

Намери изпълнител и вдъхновения за дома. Следвай MaistorPlus във Facebook: