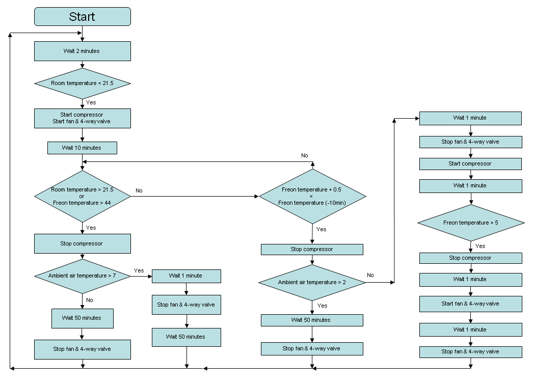
След дълго отлагане след застудяването миналата седмица се наложи да преправя управлението. Изкуствените прекъсвания на работата на компресора намалиха времето за полезна работа и температурата в стаята падна с повече от градус под зададената...
Вече вентилатора и 4-пътния вентил се включват с отделно реле директно от ардуиното.
Около 1 Януари се получаваше непрекъсната работа повече от 20 часа
Поради ниските температури дори не се заскрежаваше външното тяло и размразяването не се включваше:
tp03_1.png (19.32 KиБ) Видяна 3463 пъти

tp03_2.png (31.48 KиБ) Видяна 3463 пъти
Вече вентилатора и 4-пътния вентил се включват с отделно реле директно от ардуиното.
Около 1 Януари се получаваше непрекъсната работа повече от 20 часа
Поради ниските температури дори не се заскрежаваше външното тяло и размразяването не се включваше:
Прикачен файл:
tp03_1.png (19.32 KиБ) Видяна 3463 пъти
Прикачен файл:
tp03_2.png (31.48 KиБ) Видяна 3463 пъти
