• 1
  • 2
  • 3
  • 4
  • 5
  • 6
  • 26
Най - вълнуващия въпрос зимно време.
bilici - специалист
Точно така е. Когато се достигне зададената температура трябва да спре подаването на пелети. През това време температурата се качва още няколко градуса, защото пелетите все още горят. След като температурата падне с 10 градуса, горелката се запалва отново. При теб нямам представа защо не е така. Пробвай да смениш само датчика. Ако не стане може би си за нов контролер.[/quote]

Днес пробвах с нов датчик.
Със стария 20гр разлика, новия 18гр.
naskov - майстор
Датчиците и на трите термометъра на едно и също място ли са?
bilici - специалист
naskov написа:
Датчиците и на трите термометъра на едно и също място ли са?
Котел Дакон - оригиналния отпред .
На горелката , помпата, бойлерите - на изхода на котела.

Има ли значение как е свързан към клемите в горелката, понеже кабелите са му син и кафяв.
При мен извод 12-син, 11-кафяв.

Прикачен файл

12112011017.jpg

Прикачен файл

12112011019.jpg

Прикачен файл

12112011015.jpg

Прикачен файл

12112011014.jpg

Прикачен файл

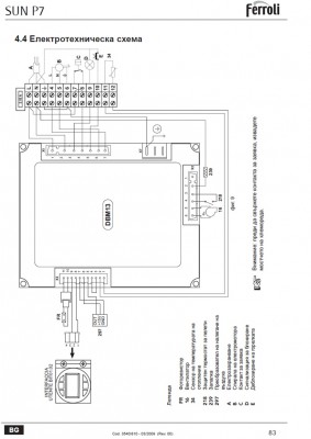
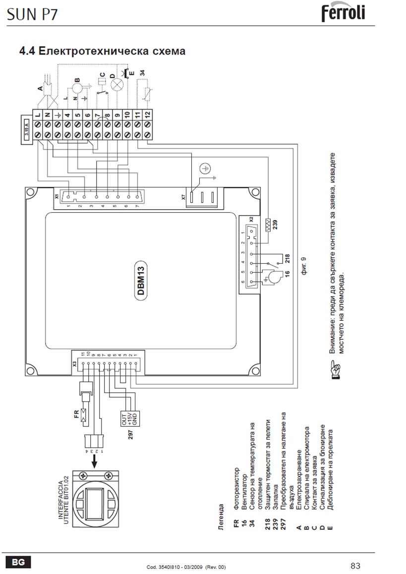
ел.схема.jpg
Последна промяна от bilici на нед ное 13, 2011 11:15 am, променено общо 1 път.
bilici - специалист
Тази горелка наистина не е наред нещо :?
Монтирах стаен термостат и какво се оказа.
Без значение на кой от трита режима /ръчен и два автоматични/ е настроена, спира при подадена команда от стайния за достигната температура, но не включва при спадане на температурата в помещението.
Оказа се, че още едно условие трябва да бъде изпълнено за да стартира -температурата на водата в котела да е спаднала до ниво , когато следи само температурата на водата.
Такова условие не е описано в инструкциите за режимите на работа.
Така ли е и при други горелки ?
filmatoplo - майстор
Стайния термостат къде го включи на клеми обозначени с- С -ли :? , на клема -В-какво имаш :? .
bilici - специалист
filmatoplo написа:
Стайния термостат къде го включи на клеми обозначени с- С -ли :? , на клема -В-какво имаш :? .
Премахнах мостчето на С - така си идва горелката /7-8/ и там е стайния.
На В е шнека.
ring - напреднал
На клеми 7 и 8 по принцип ти е заявката за запалване- когато там се появи връзка горелката започва да работи, ако връзката изчезне- горелката спира. С температурния датчик нещата стоят по същия начин (при условие, че има подадена заявка за запалване, т.е има връзка между кл. 7 и 8)- ако температурата от датчика е по-ниска от зададената минус 10С (незнам точно колко е хистерезиса), горелката тръгва, ако е по-висока от зададената температура, горелката спира.
Разликата в температурите се дължи по всяка вероятност на различните места и начин на монтаж на датчиците. На снимката не се вижда ясно как и къде е монтиран датчика на горелката.
filmatoplo - майстор
В това управление- не виждам :? контрол на циркулационна помпа .Ти си я пущаш с отделен термостат Б2000 на Емети ,значи стайния термостат само дава команда на горелката да спре без това да влияе на помпата , тоест тя остава да работи - да разтоварва котела от вдигащата се температура , предполагам в бойлера (може и да си споменал -бъркам вече ,подобни случаи има няколко тук) :) .Ако горелката ти си държи примерно на 50 градуса котела , и стайния термостат даде команда за гасене , с колко градуса се вдига температурата на котела :? ако е с 10 градуса , тоест стане на 60 гр -после ако стайния пак рече да я пусне -би трябвало да запали до спад пак на 50 градуса -така ли е .Чудя се кое му е лошото ако прави така :? .
filmatoplo - майстор
Датчика който мери водата в котела -вкаран ли е в медна гилза потопена в течността на изхода на котела :? .
bilici - специалист
Към RING , както описваш логиките , така си и работи .
Но си мислех , че има ли заявка от стаен то трябва да заработи.
Зящо да чака да се охлади котела - нали има нужда от топло ?
Явно така са решили италианците.
Датчика е мушнат под изолацията.
  • 1
  • 2
  • 3
  • 4
  • 5
  • 6
  • 26

Тема "Проблем с горелка Фероли." | Включи се в дискусията:


Сподели форума:

Бъди информиран. Следвай "Направи сам" във Facebook:

Намери изпълнител и вдъхновения за дома. Следвай MaistorPlus във Facebook: