Zurlata написа:...Това са схеми на двата варианта - инсталация с "топлина беглец", и с "комин ловец".
2v6 - драсни на скица твоята идея че от текста не съм сигурен дали си го представям така както имаш в предвид.
Допълнителния "комин" има следните предимства:
1. "Улавя" топлината от дима.
2. Намалява дима през съществуващия комин до минимум - там замърсяването рязко намалява.
3. Помага в случаи на слаба тяга от съществуващия комин - камината няма да пуши дори при първоначално разпалване.
Прикачен файл
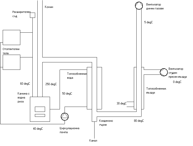
Работа на камина с водна риза
FWJ.GIF (4.42 KиБ) Видяна 4999 пъти
Прикачен файл
Работа на камина с водна риза с високоефективен комин
FWJ_HE.GIF (9.47 KиБ) Видяна 4999 пъти
