• 1
  • 3
  • 4
  • 5
  • 6
  • 7
Най - вълнуващия въпрос зимно време.
Veanves - напреднал
denuchi написа:
http://www.napravisam.bg/forum/download ... 67193&t=1а.
Това е чилър на CLIVERT модел: WSAT-XSC2 180F. с доста голяма мощност.
Veanves - напреднал
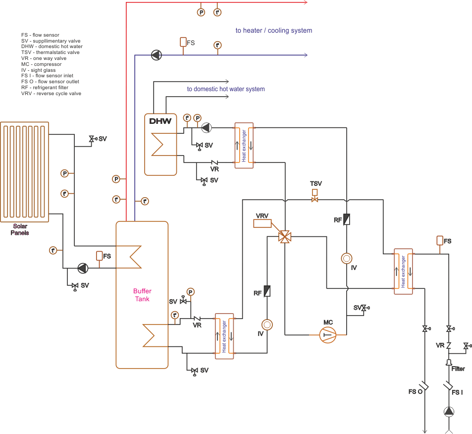
Най-после намерих време да довърша принципната схема и ето какво сътворих.
Някой ще се намери ли да ми посочи грешките, ако съм допуснал такива?

Прикачен файл

PrincShema 2.gif
Принципна схема - коригирана
PrincShema 2.gif (52 KиБ) Видяна 3208 пъти
denuchi - специалист
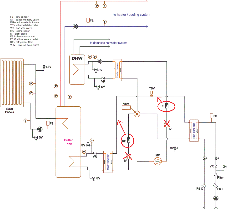
Малко така.

Прикачен файл

PrincShema%202.gif
PrincShema%202.gif (50.06 KиБ) Видяна 3191 пъти
Veanves - напреднал
Привет! Благодаря ти отново.
Но не разбрах защо и двата филтъра RF ги местиш на една и съща магистрала?
Veanves - напреднал
Извинявай - заблудих се нещо.
denuchi - специалист
Преди и след ТРВ-то, ако е двупосочно.
Veanves - напреднал
ясно.
Още въпроси:
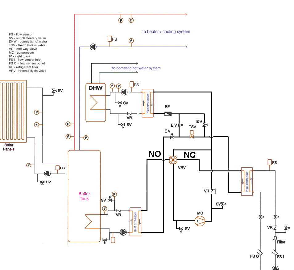
1. Мисля първият топлообменник - след сондажната помпа да е кожухотръбен и с възможност за разглобяване и почистване. Водата е много чиста, но все пак...
2. Опитвам се да намеря някакъв софтуер , с който да пресметна топлообмениците, но нещо все попадам на платени версии. Някаква идея за свободен такъв?
a_stoev - майстор
SWEP имат безплатен софтуер. Без регистрация има 30дни работа. Регистрацията е безплатна, попълваш анкета.
Ahmakov - специалист
Ето един "поглед" и от мен на схемата. Корекции трябват и по "водната" страна,... добавил съм ти една помпа, ...ама трябват и РС, ... и посоката на водата от кладенеца,... и пресостати да не забравиш за компресора,... може и отделител на течност да предвидиш. Слънчевия колектор, ...ами намери му място някъде другаде.

И много поздрави от Oliviu-Alexandru Corea.

Прикачен файл

PrincShema%25202.gif
PrincShema%25202.gif (46.06 KиБ) Видяна 3113 пъти
  • 1
  • 3
  • 4
  • 5
  • 6
  • 7

Тема "Въпрос за термопомпено решение на климатизация на жилище" | Включи се в дискусията:


Сподели форума:

Бъди информиран. Следвай "Направи сам" във Facebook:

Намери изпълнител и вдъхновения за дома. Следвай MaistorPlus във Facebook: