Здравейте на всички. Понеже ми се струва, че форума малко стана леко неактивен реших да направя една малка схемичка и да се допитам за по-сигурно.
Ще правя нещо като автоматично зарядно за малки оловни акумулатори 12V.
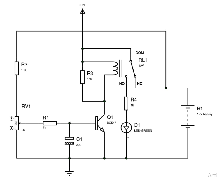
Проблема ми не е че няма схеми в нета, а че има прекалено много схеми. Толкова много, че се обърках изцяло. Подобни са, но все пак имат разлики и след като никой не гарантира, че дадена схема работи, не мога да си избера коя точно да пробвам. Филтрирах няколко, но пак не мога да избера.
Коя от тези е най-добре измислена и безпроблемно работеща според вас?
12 volt batt circuit diagram.png (47.09 KиБ) Видяна 2583 пъти

65110528_498107944265057_6859179354304282624_o.png (91.2 KиБ) Видяна 2583 пъти

cir.png (33.17 KиБ) Видяна 2583 пъти

hdfdfgvbv_cr.jpg (88.88 KиБ) Видяна 2583 пъти
Ще правя нещо като автоматично зарядно за малки оловни акумулатори 12V.
Проблема ми не е че няма схеми в нета, а че има прекалено много схеми. Толкова много, че се обърках изцяло. Подобни са, но все пак имат разлики и след като никой не гарантира, че дадена схема работи, не мога да си избера коя точно да пробвам. Филтрирах няколко, но пак не мога да избера.
Коя от тези е най-добре измислена и безпроблемно работеща според вас?
Прикачен файл:
12 volt batt circuit diagram.png (47.09 KиБ) Видяна 2583 пъти
Прикачен файл:
65110528_498107944265057_6859179354304282624_o.png (91.2 KиБ) Видяна 2583 пъти
Прикачен файл:
cir.png (33.17 KиБ) Видяна 2583 пъти
Прикачен файл:
hdfdfgvbv_cr.jpg (88.88 KиБ) Видяна 2583 пъти
