От мобилни телефони до цифрови камери
petromaniq - специалист
С регулиране на възбуждането...ако беше динамо-да. Иначе отиде правотоковия двигател.
намерих това в ebay.
http://cgi.ebay.co.uk/12V-30A-DC-Motor- ... m4aa36b789d

12В 30А. за ДС мотори. Неможе ли да се направи подобно за 50 А и цената му е малко фрапираща.

Сам едвали ще се справя, без готова схема. Така че ако има някой който може, нека ми пише на Емейла NEYKOV_T@ABV.BG и да се разберем нещо за цена, параметри и ... други.
metero - напреднал
Цената е даже ниска за подобни параметри.
Не се надявай някой да ти направи регулатор дори за толкова.
popovvv - специалист
До snaketnn,
На снимката отдолу са дадени параметрите на два стартера Paris-Rhone с мощност 1квт. и Bosch- 0,85квт.Показвам тези данни, защото този случаи е единтичен на вишият.Първият от последните 3 реда/стартер бош/ е за не натоварен двигател/празен ход/, вторият ред се отнася за натоварен стартер, а третият за блокиран.Видно е, че токовете са огромни, даже да предположим, че за вашият двигател те ще са два пъти по малки се сещате какво ще се случи на регулатора, а той е доста парички.
Изобщо смятам, че при постановката, която давате няма да има качествено регулиране на оборотите, защото при тези токове които ще консумира двигателя напрежението на акумулатора ще пада много бързо и регулиращият елемент няма да върши никаква работа.Ако пък и регулиращият елемент/този който показвате/ се захранва от същият акумулатор вероятността да дефектира е голяма.Ако искате да регулирате оборотите, чрез промяна на захранващото напрежение необходимо е то да е по-голямо от 12в примерно 24в/два акумулатора свързани последователно/.

Прикачен файл

sn7.jpg
sn7.jpg (28.15 KиБ) Видяна 20837 пъти
а тогава нещо такова. втори акумулатор не е проблем да се сложи за да се получи 24В.
http://cgi.ebay.co.uk/24V-60A-DC-Motor- ... upplies_ET
хайде де хора :)
помагайте. Ще стане ли ?
popovvv - специалист
До snaketnn,
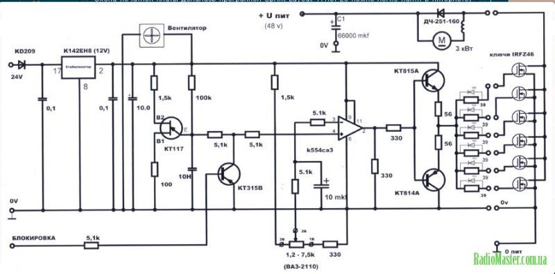
Ето една схема, която може да се използва във вашият случай.Елементите са доста разпространени, а имат и не руски аналози.Стойността на елементите ще е малка, въпроса е дали можете да я изработите.Както виждате схемата е оразмерена за ток до 160а. и напълно ще удовлетвори изискванията на вашият двигател.Цялата статия със снимки на печатната платка и разяснения търсете в гугъл под заглавие "ШИМ - регулятор скорости вращения коллекторного двигателя постоянного тока". http://radiomaster.com.ua/index.php?newsid=759

Прикачен файл

snimka1.jpg
snimka1.jpg (47.21 KиБ) Видяна 20305 пъти
Извинете за въпроса, но не разбирам много и искам да знам, тази схема не се ли захранва с 24V, а на ел.мотора захранването пиши 48V.
ecotronic - специалист
tenchot написа:
Извинете за въпроса, но не разбирам много и искам да знам, тази схема не се ли захранва с 24V, а на ел.мотора захранването пиши 48V.
Схемата всъщност се захранва със стабилизирано напрежение 12 V. Това е захранването на самото управление. А двигателят, чиито обороти се регулират си е 48 волтов. В това няма нищо странно. Една схема, която се захранва от 3 - волтова батерия може да управлява примерно консуматор на 220 V.

Тема "РЕГУЛАТОР НА ОБОРОТИ НА ПОСТОЯНО ТОКОВ ДВИГАТЕЛ 500Вата" | Включи се в дискусията:


Сподели форума:

Бъди информиран. Следвай "Направи сам" във Facebook:

Намери изпълнител и вдъхновения за дома. Следвай MaistorPlus във Facebook: