Всичко зависи как е направен и как е настроен апарата ,според мен. Все пак Негуляев не е глупав човек и много добре знае какво прави.Пък може и да ни е спестил дребни подробности по схемите си. И с ШИМ ще стане ,въпрос на направия.Нима някой преди 100години си е представял че с телефон колкото кибрит ще разговаря с цял свят.Но ето можело 
Място за идеи и желания за проектиране и изработка на готови проекти.
АБВ потребител
- специалист
1980 мнения в "Изработка на инверторен електрожен"
АБВ потребител
- специалист
- Мнения: 719
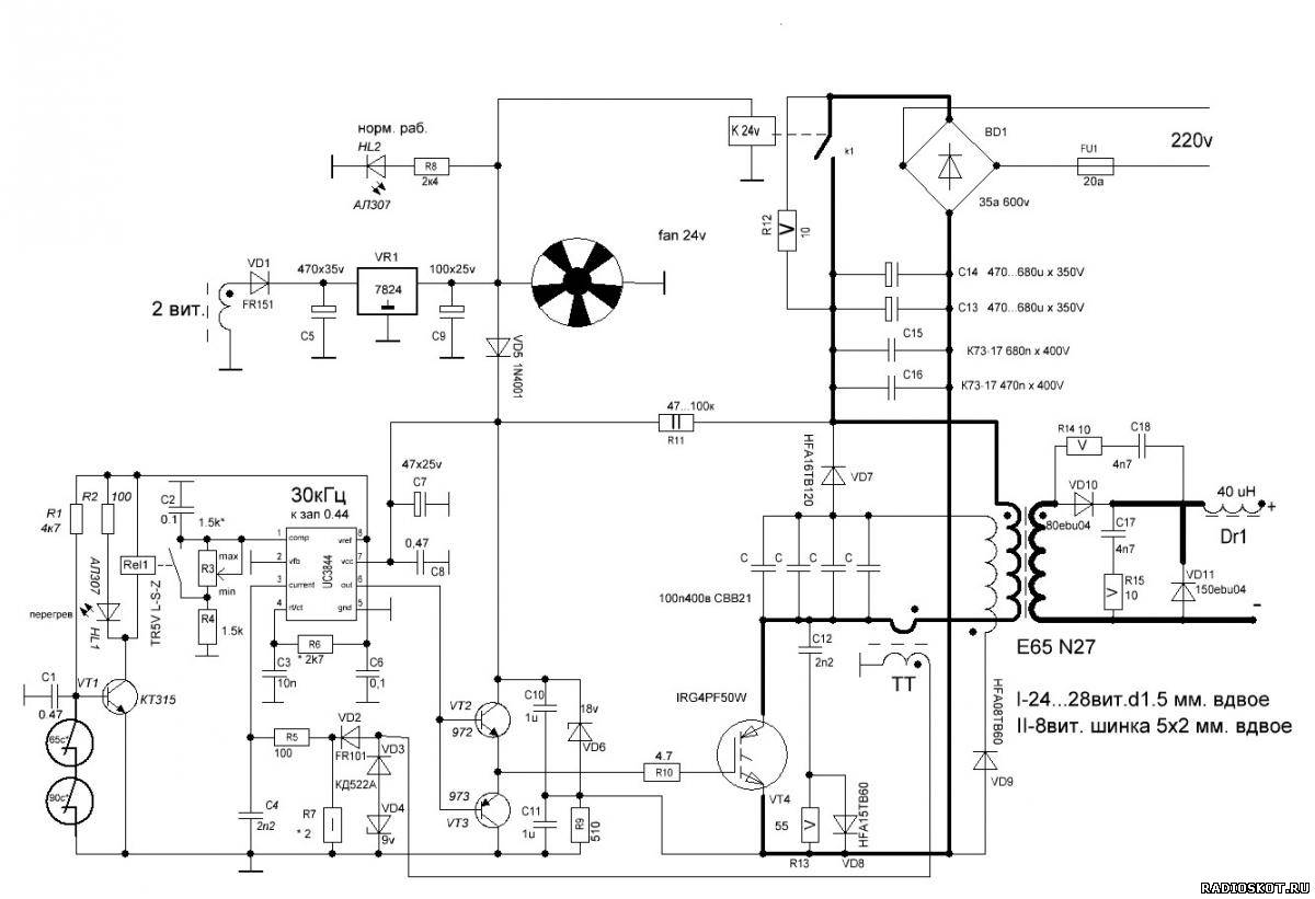
Ето ви проста и работеща схема
https://youtu.be/HvNCKhHz3AM
Прикачен файл
17972388.jpg (93.84 KиБ) Видяна 1877 пъти
yangi
- специалист
- Мнения: 166
elektrozen написа:Наклона казваш...Не съм го мерил. В книгата на Негуляев я има V/A характеристика. Човека си е описал всичко. Намерих я и на друго място по руските сайтове. Има хора, които са си играли да я измерят за да видят как се държи инвертора при промяна на дъгата. И на двете места е абсолютно еднаква.
И как го измери? Само от любопитство питам
yangi
- специалист
- Мнения: 166
АБВ потребител написа:Ето ви проста и работеща схемаhttps://youtu.be/HvNCKhHz3AM
Схемата не е лоша, ама е за по-малък ток.
elektrozen
- помощник
- Мнения: 15
yangi - за да прецениш кое ти харесва, трябват няколко неща:
1. изработваш и тестваш едната схема.
2. Изработваш и тестваш другата схема.
3. Сравняваш ги при еднакви условия , захранване, големина на тока, тип електроди /поне три вида/, положение на заваряване, долно, вертикал, таван.
4. Ако имаш опит като заварчик, си вадиш съответните изводи, ако нямаш - язък за труда.
5. ВАХ на въпросния псевдорезонансник се изменя даже от различен тип ферит, не само от немагнитната междина като стойност, отделно брой навивки на дросела и най-общо казано от качествения фактор на трептящия кръг. Правил съм и има все още работещи от моите псевдорезонансници. Както и еднотактници. С мисъл изработен инвертор, работи добре независимо от схемата. Важно е да се знае какво се иска от цялата електрика в кутията...и как да го постигнем.
Това е скромното ми мнение
1. изработваш и тестваш едната схема.
2. Изработваш и тестваш другата схема.
3. Сравняваш ги при еднакви условия , захранване, големина на тока, тип електроди /поне три вида/, положение на заваряване, долно, вертикал, таван.
4. Ако имаш опит като заварчик, си вадиш съответните изводи, ако нямаш - язък за труда.
5. ВАХ на въпросния псевдорезонансник се изменя даже от различен тип ферит, не само от немагнитната междина като стойност, отделно брой навивки на дросела и най-общо казано от качествения фактор на трептящия кръг. Правил съм и има все още работещи от моите псевдорезонансници. Както и еднотактници. С мисъл изработен инвертор, работи добре независимо от схемата. Важно е да се знае какво се иска от цялата електрика в кутията...и как да го постигнем.
Това е скромното ми мнение
АБВ потребител
- специалист
- Мнения: 719
Е малък ,малък щом топи 3мм електрод
Пък и аз не виждам смисъл от повече от 130-140а за вкъщи примерно.Моя Китаец топи базичен електрод 3,2мм на 120а без грешка.Максималния ток съм го настроил на 130а,повече не ми трябва.Но на всеки каквото му хареса,това. 
yangi
- специалист
- Мнения: 166
До elektrozen. Определено си прав за всичко. Гледам, че май се занимаваш професионално и имаш повече опит от мен. По принцип аз съм се спрял на Бармалейската схема. Първо четох няколко месеца. Моите познания за сега са само на теория. Навремето съм изчислявал и навивал обикновените електрожени (тогава нямаше такива силови елементи, силовите елементи бяха тиристорите). И има и друго на теория някои път нещата се разминават от практиката. Аз имам известен опит със заваряването и електрониката, но не съм сглобявал или ремонтирал такъв голям инвертор. Малки инвертори съм поправял. Но нещата са различни предполагам.
По схемата за сега съм изработил управлението, захранването, дросела, платката с електролитите. Един приятел ми поръча от aliexpres скъпите елементи и ще трябва да почакам доставките от там са до 2 месеца.
Имам някои недостатъци, които си ги знам, ще видим дали ще ги коригирвам:
За захранване взех готово (по-лесно е) на 12волта 2А и му промених стабилизацията, тествах го до 14,4Волта 1,7А. Гледам, че консумацията на управлението е 280мА. Повечето вентилатори са с консумация между 0,15А и 0, 45А.
Обаче по управлението, не знам къде съм гледал (уж навивах драйверния траф с машинка за навиване с брояч). Сигурно съм объркал една навивка на намотката за единия транзистор щото имам, 0,4Волта разлика в управленията (това не може да не се отрази на стръмността на включване на единия транзистор спрямо другия). Точно толкова е напрежението на една навивка. Не ми беше стигнал проводника 5-6 навивки та го свързвах и тогава може да съм врътнал машинката. Не ми се сваля, че го и лакирвах.
За дросела взех 2 половинки ферити от ТХО. 18 навивки 2х8 мм (16мм2). Медна тръбичка Ф6 сплескана (от газова) изолирана с хартиено тиксо. Залях го с лак. Индукцията се получи 40микро хенри. Правих симулация за пулсацийте след дросела. Приемливо е. Макар, че Бармалей препоръчва 70-90 микро хенри (и наистина е така). Доста от руснаците го правят с 40 микро хенри. Гледах им тестовете няма много разлика в заваряването.
За елекролити имам 3х680 мф, 400 В такива имам под ръка.
За силовия траф имам Е55/28/21 (сърцевината мисля, че е N27) 6 половинки. Сечението на сърцевината на едната половинка 340мм2. Правих пробни тестове доста загрява сърцевината (60-80 градуса), а тока на празен ход е по-малък от тоя изчислен с ExellentIT. Гледам, че N27 е с повечко загуби от N87. С ExellentIT за навивките на трафа по мои сметки излиза 24/8 навивки при 4 половинки и 16,5/5,5 за 6 половинки (слагам 30% над изчисленото по мостова схема). Но за мен програмата е нова не знам сметките дали са верни. Иначе навивките за 4 половинки при 3,6мм2 първична и 10,8мм2 вторична ги събирам, но не знам какъв ток може да се постигне при тоя вариант (130-140А?) Не съм го навивал още щото чакам Irf740 да сложа на мястото на силовите транзистори да правя тестовете (горните тестове са при ниски напрежения и по-малко навивки). Евтини са 2,40лв. за 10 броя от Китай, стават за тестове на малки токове на инвертора.
Ще се радвам да коментираш написаното.
Някой, ако може да ми каже как се качват снимки тука, че нещо не съм наясно?
По схемата за сега съм изработил управлението, захранването, дросела, платката с електролитите. Един приятел ми поръча от aliexpres скъпите елементи и ще трябва да почакам доставките от там са до 2 месеца.
Имам някои недостатъци, които си ги знам, ще видим дали ще ги коригирвам:
За захранване взех готово (по-лесно е) на 12волта 2А и му промених стабилизацията, тествах го до 14,4Волта 1,7А. Гледам, че консумацията на управлението е 280мА. Повечето вентилатори са с консумация между 0,15А и 0, 45А.
Обаче по управлението, не знам къде съм гледал (уж навивах драйверния траф с машинка за навиване с брояч). Сигурно съм объркал една навивка на намотката за единия транзистор щото имам, 0,4Волта разлика в управленията (това не може да не се отрази на стръмността на включване на единия транзистор спрямо другия). Точно толкова е напрежението на една навивка. Не ми беше стигнал проводника 5-6 навивки та го свързвах и тогава може да съм врътнал машинката. Не ми се сваля, че го и лакирвах.
За дросела взех 2 половинки ферити от ТХО. 18 навивки 2х8 мм (16мм2). Медна тръбичка Ф6 сплескана (от газова) изолирана с хартиено тиксо. Залях го с лак. Индукцията се получи 40микро хенри. Правих симулация за пулсацийте след дросела. Приемливо е. Макар, че Бармалей препоръчва 70-90 микро хенри (и наистина е така). Доста от руснаците го правят с 40 микро хенри. Гледах им тестовете няма много разлика в заваряването.
За елекролити имам 3х680 мф, 400 В такива имам под ръка.
За силовия траф имам Е55/28/21 (сърцевината мисля, че е N27) 6 половинки. Сечението на сърцевината на едната половинка 340мм2. Правих пробни тестове доста загрява сърцевината (60-80 градуса), а тока на празен ход е по-малък от тоя изчислен с ExellentIT. Гледам, че N27 е с повечко загуби от N87. С ExellentIT за навивките на трафа по мои сметки излиза 24/8 навивки при 4 половинки и 16,5/5,5 за 6 половинки (слагам 30% над изчисленото по мостова схема). Но за мен програмата е нова не знам сметките дали са верни. Иначе навивките за 4 половинки при 3,6мм2 първична и 10,8мм2 вторична ги събирам, но не знам какъв ток може да се постигне при тоя вариант (130-140А?) Не съм го навивал още щото чакам Irf740 да сложа на мястото на силовите транзистори да правя тестовете (горните тестове са при ниски напрежения и по-малко навивки). Евтини са 2,40лв. за 10 броя от Китай, стават за тестове на малки токове на инвертора.
Ще се радвам да коментираш написаното.
Някой, ако може да ми каже как се качват снимки тука, че нещо не съм наясно?
yangi
- специалист
- Мнения: 166
АБВ потребител написа:Е малък ,малък щом топи 3мм електродТестовете на тоя инвертор които аз съм гледал са до 100-110А. Човека, който е разработил схемата казва, че има потенциал и за повече, но тестовете, които е пуснал като видео са за такъв ток.Пък и аз не виждам смисъл от повече от 130-140а за вкъщи примерно.Моя Китаец топи базичен електрод 3,2мм на 120а без грешка.Максималния ток съм го настроил на 130а,повече не ми трябва.Но на всеки каквото му хареса,това.
АБВ потребител
- специалист
- Мнения: 719
Според мен 6 половинки са много за тази честота ,пробвай с четири. Аз съм го направил с един Е71, и грее съвсем слабо.Никой няма да ти каже с точност.Опитвай.Аз трансформатора го навих сигурно 15 пъти. Понеже експериментирах много с разните му там електроди,но както и да е.20 навивки имаш не са 500. Ми ако навиваш 30см2 мрежов торадоид. 
Последна промяна от АБВ потребител на чет фев 15, 2018 5:41 pm, променено общо 1 път.
АБВ потребител
- специалист
- Мнения: 719
Ето ти жокер от Колегата Цветан от началото на форума.
( Оставих машинката да поработи едно денонощие на празен ход.Постепенно започна да показва слабите си места-силовия трансформатор.На празен ход трафчето грееше - 50,55 градуса.Наложи се да го пренавия отново като този път оставих само единия комплект ферити.След ново денонощие работа го подготвих за първи проби с електрод)
Тема "Изработка на инверторен електрожен" | Включи се в дискусията:
Сподели форума:
Бъди информиран. Следвай "Направи сам" във Facebook:
Намери изпълнител и вдъхновения за дома. Следвай MaistorPlus във Facebook:
Имаш нужда от подходящ професионалист за дома?
- Преустройство, ремонт и реновиране
- ↳ Вашите ремонти
- ↳ Кухня
- ↳ Баня
- ↳ Дневна
- ↳ Спалня
- ↳ Детска
- ↳ Градина
- ↳ Коридор
- ↳ Тераса и балкон
- Направи сам
- ↳ Направи сам
- ↳ Ремонтирай сам
- ↳ Къде е по-евтино?
- ↳ Дърводелство
- ↳ Ел. инструменти
- ↳ Металообработване
- ↳ Конкурс "Направи сам 2012"
- Строителство
- ↳ Всичко за вилата
- ↳ Къщи
- ↳ Саниране
- ↳ Хидроизолация
- ↳ Пасивни и нискоенергийни сгради
- Сухо строителство
- ↳ Окачени тавани
- ↳ Преградни стени и предстенни обшивки
- ↳ Сухи и повдигнати подове
- ↳ Декоративни елементи - колони, трегери, сводове и др.
- ↳ Всичко за гипскартона и гипсфазера
- Въпроси и Отговори
- ↳ Полезни съвети
- ↳ Автомобили
- ↳ Партньори
- ↳ Боядисване и Декориране
- ↳ Вентилация, климатици и термопомпи
- ↳ Водоснабдяване и канализация.
- ↳ Всичко за ремонта
- ↳ Електротехника
- ↳ Отопление
- ↳ Газификация
- ↳ Електроника и Схеми
- ↳ Газобетон
- ↳ От всичко по малко
- ↳ Компютри и периферия
- ↳ Уеб дизайн, PHP, MySQL, JavaScript, HTML..
- ↳ Мобилни устройства, GSM-и
- ↳ Нека се запознаем
- ↳ Recycle Bin
- Статии
- ↳ Практични решения
- ↳ Качване на снимки
- ↳ Какви статии искате?
- ↳ Готварство, туршии и зимнина
- ↳ Отмора и шеги
- ↳ От нищо нещо
- ↳ Не е за вярване
- ↳ Литература
- ↳ Връзки към Интересни сайтове
- Магазин
- ↳ Препоръки и Мнения за он-лайн магазина
- ↳ Крадeни инструменти !!!