• 1
  • 24
  • 25
  • 26
  • 27
  • 28
  • 103
Място за идеи и желания за проектиране и изработка на готови проекти.
dobrev - специалист
С този драйвер http://www.sirius-pcb.com/index.php?mod ... g&show=498 го подкарах, но ме притеснява малкия ток. А с този http://www.sirius-pcb.com/index.php?mod ... g&show=785, не успях - изгорих два чипа и повече не искам да го виждам. Само бръмчи и не тръгва :x . Чипа във втората схема има изискване за мин дължина на импулса step. Съобръзих се и с това и нищо - отново чипа - цъф. Затова започвам НАПРАВИ САМ! Предлаганите тук драйвери са много далеч от plug and play.
Към MrMurdjo
Схемата, която ползваш има ли нещо по различно от стандартната? Аз съм добавил светодиоди за +5V и захр. на двигателя. Не съм от София.
MrMurdjo - майстор
Не знам коя точно от стандартните. Имам един чип 74HC14 за формиране на нивата на управляващите сигнали според приетия от мен начин, който е най-масов при любителите по света.
Варианти за подаване на захранване на електрониката - от вън или от интерфейсната платка на принтерския порт.
Реализирана е и дадената за пример в документацията схема за управление на крачето SYNC при липса на тактови импулси, но не работи добре или поне не както аз искам.
Ако ги преправям, ще направя вариант с две опорни напрежения за задаване на тока и таймер, който да го сваля в stand-by режим за да не греят моторите без нужда.
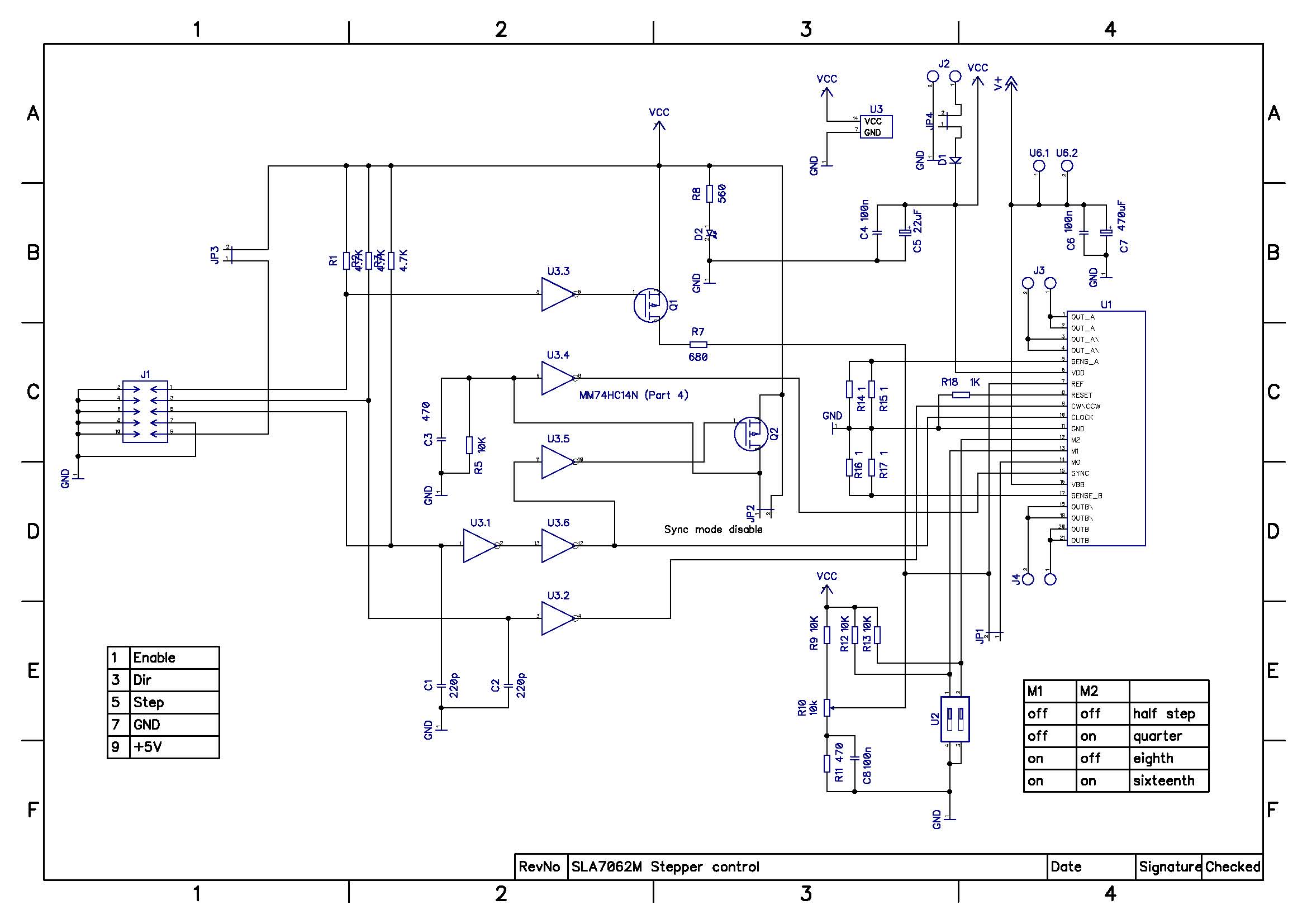
Прикачен файл:
sla7062.jpg
STEPER - специалист
dobrev написа:
STEPER написа:
dobrev написа:
Колеги, имам един въпрос [-o< : ползвал ли е някой SLA7062M и какво е мнението за този чип, че след доста мъки :x със sirius реших да пробвам да си направя сам драйверите.
Това не е проблем,но не е ли това драйвер за униполярни двигатели?
Моторите, които ще ползвам са униполярни - 60BYGH301B, затова питам за тази схема.
Не зная,може би имаш причина да ги ползваш като униполярни,но при биполярно свързване имат много
по-добри параметри и можеш да използваш напълно възможностите им.Успех.
Поздрави
dobrev - специалист
Към MrMurdjo
Тази схема не е ли достатъчна

Прикачен файл

SLAm_schN.gif
SLAm_schN.gif (21.21 KиБ) Видяна 4919 пъти
dobrev - специалист
Като контролер съм нагласил тази платка
http://www.sirius-pcb.com/index.php?mod ... g&show=407
tsenkov - специалист
STEPER написа:
Mach изобщо не обработва импулсите давани от ротационните енкодери.
Прегледал съм доста схеми на контролери за серводвигатели управлявани със стъпка и посока и никъде
не съм срещал енккодера да бъде в служба на Mach-а.Тази висока честота се обработва от контролера и се използва от контролера.Той е единствено и неразделна част от контролера и няма нищо общо с управляващата програма.Това показва на практика и сервоконтролера който съм направил и в момента въртя.
Колкото до оптичните линийки съм съгласен.Те са повечето за визуализация и за настройка на машината
и ефекта по време на работа е никакъв.
Аз английския не мога да кажа,че го знам но си служа с него.Но ето какво ми каза и чичко Google от
цитирания пасаж от MrMurdjo:
Забележка:
(а), не може лесно да използвате линейна скала като обратна връзка за енкодер за серводвижение.
като най-малката реакция или еластичност на механиката ще направи сервото нестабилно.
(б)не е лесно да свържете въртящи се енкодери за серво мотор с енкодера
DROs./разбирай линийка/ Това ще бъде атрактивно за ръчно управление на осите с позицията на
четене на данни.
(в) Основната полза от използването на линейни енкодери на линейните оси е, че техните измервания
не зависят от точността или реакция на диск, винт, ремък, верига и др.
Степпер не съм съгласен с теб.Имам останки от една фреза която е била с ЦПУ-325-02.Тя е с инкрементални линии и серва /вярно аналогови/ така че това съгласуване е отдавна известно.Да не говорим за другите и изпълнения-3 осна машина с един двигател....Чудо на чудесата. Лошото е че все не остават средства да я модернизирам.
tsenkov - специалист
Колеги, имам едно питане към тези от вас които се занимават с електроника:По невнимание изгорих два броя интеграли TB6560 -Tошиба. Има ли ги някъде в България ? Ако няма да си поръчвам от Ибея.Просто като бизнес-контакти съм далече от тази сфера.
MrMurdjo - майстор
@tsenkov
Може да ги поръчаш от "Фарнел" през "Комет", които са им представители
http://store.comet.bg/bg/CatalogueFarne ... AifQ%3D%3D
Цените, разбира се, не са като на китайците от и-бей :)
Втората в линка е за стандартен монтаж (не SMD).
dobrev написа:
Към MrMurdjo
Тази схема не е ли достатъчна
Принципно е достатъчна. 74НС14 служи като буфер за защита на командните линии на SLA. Аз я слагам на цокъл, ако даде фира, лесно се сменя.
Фиксираният резисторен делител за опорното напрежение е хубаво да се направи с многооборотен тример-потенциометър, като се оразмери така, че максимално възможното напрежение да съотвества на максимално допустимия ток на контролера. Обикновено при оживяването първо се слага на малък ток, тогава се закачва мотор и се тества. След това се регулира на желания ток чрез опорното напрежение, а то е според стойността на товарните резистори, които се използват.
При мен са сумарно 0.5 ома - т.е. 0.5 волта съответстват на 1 ампер.
STEPER - специалист
tsenkov написа:
STEPER написа:
Mach изобщо не обработва импулсите давани от ротационните енкодери.
Прегледал съм доста схеми на контролери за серводвигатели управлявани със стъпка и посока и никъде
не съм срещал енккодера да бъде в служба на Mach-а.Тази висока честота се обработва от контролера и се използва от контролера.Той е единствено и неразделна част от контролера и няма нищо общо с управляващата програма.Това показва на практика и сервоконтролера който съм направил и в момента въртя.
Колкото до оптичните линийки съм съгласен.Те са повечето за визуализация и за настройка на машината
и ефекта по време на работа е никакъв.
Аз английския не мога да кажа,че го знам но си служа с него.Но ето какво ми каза и чичко Google от
цитирания пасаж от MrMurdjo:
Забележка:
(а), не може лесно да използвате линейна скала като обратна връзка за енкодер за серводвижение.
като най-малката реакция или еластичност на механиката ще направи сервото нестабилно.
(б)не е лесно да свържете въртящи се енкодери за серво мотор с енкодера
DROs./разбирай линийка/ Това ще бъде атрактивно за ръчно управление на осите с позицията на
четене на данни.
(в) Основната полза от използването на линейни енкодери на линейните оси е, че техните измервания
не зависят от точността или реакция на диск, винт, ремък, верига и др.
Степпер не съм съгласен с теб.Имам останки от една фреза която е била с ЦПУ-325-02.Тя е с инкрементални линии и серва /вярно аналогови/ така че това съгласуване е отдавна известно.Да не говорим за другите и изпълнения-3 осна машина с един двигател....Чудо на чудесата. Лошото е че все не остават средства да я модернизирам.
tsenkov,
Възможно е да не си съгласен,ако тази фреза работи под управлението на Mach-3.
Ако е така дай малко повече информация за това съгласуване с програмата.
Защото тук става въпрос за Mach-3 като CNC контролер за нашите машини.
Поздрави
STEPER - специалист
MrMurdjo написа:
@tsenkov
Може да ги поръчаш от "Фарнел" през "Комет", които са им представители
http://store.comet.bg/bg/CatalogueFarne ... AifQ%3D%3D
Цените, разбира се, не са като на китайците от и-бей :)
Втората в линка е за стандартен монтаж (не SMD).
За съжаление във Farnell и двата линка са за SMD монтаж и корпус HQFP.
Индикация за TB6560AHQ корпус HZIP25 /каквито предполагам са му необходими / има тук
http://elimex.bg/search.html?phrase=TB6560ahq но предложението е за 1 брой.
  • 1
  • 24
  • 25
  • 26
  • 27
  • 28
  • 103

Тема "CNC електроника, управление на стъпкови и серво мотори" | Включи се в дискусията:


Сподели форума:

Бъди информиран. Следвай "Направи сам" във Facebook:

Намери изпълнител и вдъхновения за дома. Следвай MaistorPlus във Facebook: