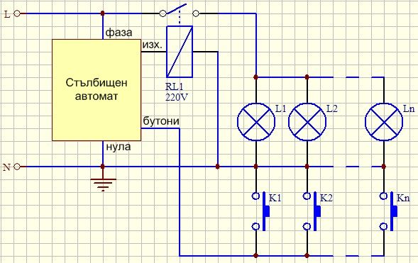
здравейте колеги!започнах сериозно да навлизам в работата с електричество и тъй като виждам че тук има доста компетентни хора реших да се регистрирам.моля ви дайте ми схема на свързване на контактор на merlin gerin(ct 16A) със стълбищен автомат?ако може и малко подробности?няма да са ми във вреда.благодаря ви предварително!
Всичко свързано с тоците ми е слабост, опитайте се да ме затрудните.
тод
- помощник
45 мнения в "контактор+стълбищен автомат"
zz_stefanov
- майстор
- Мнения: 4033
тод написа:е господа специалисти май никой не ми отговаря!защо ли?май е важно да спорите за усукването на кабелите или.....Е де, дръж се.... Никой нищо не ти е длъжен
Johny
- майстор
- Мнения: 2559
тод написа:е господа специалисти май никой не ми отговаря!защо ли?май е важно да спорите за усукването на кабелите или.....А да искаш да ти направиме безплатно инсталацията? Съжалявам, че колегата ти е отговорил, след подобно исказване.....Запиши се на вечерни курсове по електротехника. Подобни задачки учи моят син в 5-ти клас.
Spokoiniq
- майстор
- Мнения: 1731
Въпрос към Elemental-казаха ми че бутон с глим лампа е неподходящ за българския автомат АСЕ-5.Ако е вярно-каква е алтернативата?Сегашния автомат е от преди балканската война, и има гадното свойство да премигва лампите преди да се включат постоянно(след натискането на бутон, с глим или без-все тая).Идеята ми беше да оправя нещата, първо смених ключовете на входа с такива с глим, но не се оправи премигването.Сега реших да сменя автомата , но ми казаха че глима го държал включен 
ELEMENTAL
- специалист
- Мнения: 909
Ако искаш да ти е сигурно, че глимките няма да пречат на автомата можеш последователно на бутоните да сложиш едно реле, контактите на което са свързани към нула и входа за бутоните на автомата.Предлагам ти и схема с 12волтово реле (доста по-евтино е от 220волтовите).
Иначе АСЕ-5 си е голям бълвоч.Не само при тебе го има проблема с премигването.Колко пъти казвам на домоуправителката, че е за смяна автомата, премигват лампите, времезадръжката сам си я мени от зададеното до безкрайност.Има случаи даже по няколко дена не сработва (с две думи работи като държавен чиновник
).Най-добре купи някой микропроцесорен автомат.Най-малкото ще ги включва и изключва плавно лампите (в момента микропроцесорните и АСЕ-5 са на почти еднаква цена).
Иначе АСЕ-5 си е голям бълвоч.Не само при тебе го има проблема с премигването.Колко пъти казвам на домоуправителката, че е за смяна автомата, премигват лампите, времезадръжката сам си я мени от зададеното до безкрайност.Има случаи даже по няколко дена не сработва (с две думи работи като държавен чиновник
Прикачен файл
R1 - 56-100R/1W,C1-680nF-1uF/400-630V,C2-220-330uF/16V,BR1-1PM4,2W10M,D1-ценер12V/1W ,RL1- реле 12V.Чувствителността на релето можеш да я променяш с R1,С1 и С2.
glim+avtomat.jpg (32.39 KиБ) Видяна 31258 пъти
тод
- помощник
- Мнения: 17
тод написа:е господа специалисти май никой не ми отговаря!защо ли?май е важно да спорите за усукването на кабелите или.....господа извинявам се ако онзи ден съм прозвучал малко грубо.просто ми трябваше спешно схемата,а с тези контактори хич ме няма.тя е елемантарна но не съм се спрял да помисля.не съм искал да обидя никого.
Тема "контактор+стълбищен автомат" | Включи се в дискусията:
Сподели форума:
Бъди информиран. Следвай "Направи сам" във Facebook:
Намери изпълнител и вдъхновения за дома. Следвай MaistorPlus във Facebook:
Имаш нужда от подходящ професионалист за дома?
- Преустройство, ремонт и реновиране
- ↳ Вашите ремонти
- ↳ Кухня
- ↳ Баня
- ↳ Дневна
- ↳ Спалня
- ↳ Детска
- ↳ Градина
- ↳ Коридор
- ↳ Тераса и балкон
- Направи сам
- ↳ Направи сам
- ↳ Ремонтирай сам
- ↳ Къде е по-евтино?
- ↳ Дърводелство
- ↳ Ел. инструменти
- ↳ Металообработване
- ↳ Конкурс "Направи сам 2012"
- Строителство
- ↳ Всичко за вилата
- ↳ Къщи
- ↳ Саниране
- ↳ Хидроизолация
- ↳ Пасивни и нискоенергийни сгради
- Сухо строителство
- ↳ Окачени тавани
- ↳ Преградни стени и предстенни обшивки
- ↳ Сухи и повдигнати подове
- ↳ Декоративни елементи - колони, трегери, сводове и др.
- ↳ Всичко за гипскартона и гипсфазера
- Въпроси и Отговори
- ↳ Полезни съвети
- ↳ Автомобили
- ↳ Партньори
- ↳ Боядисване и Декориране
- ↳ Вентилация, климатици и термопомпи
- ↳ Водоснабдяване и канализация.
- ↳ Всичко за ремонта
- ↳ Електротехника
- ↳ Отопление
- ↳ Газификация
- ↳ Електроника и Схеми
- ↳ Газобетон
- ↳ От всичко по малко
- ↳ Компютри и периферия
- ↳ Уеб дизайн, PHP, MySQL, JavaScript, HTML..
- ↳ Мобилни устройства, GSM-и
- ↳ Нека се запознаем
- ↳ Recycle Bin
- Статии
- ↳ Практични решения
- ↳ Качване на снимки
- ↳ Какви статии искате?
- ↳ Готварство, туршии и зимнина
- ↳ Отмора и шеги
- ↳ От нищо нещо
- ↳ Не е за вярване
- ↳ Литература
- ↳ Връзки към Интересни сайтове
- Магазин
- ↳ Препоръки и Мнения за он-лайн магазина
- ↳ Крадeни инструменти !!!

