Всичко свързано с тоците ми е слабост, опитайте се да ме затрудните.
hasko100 - специалист
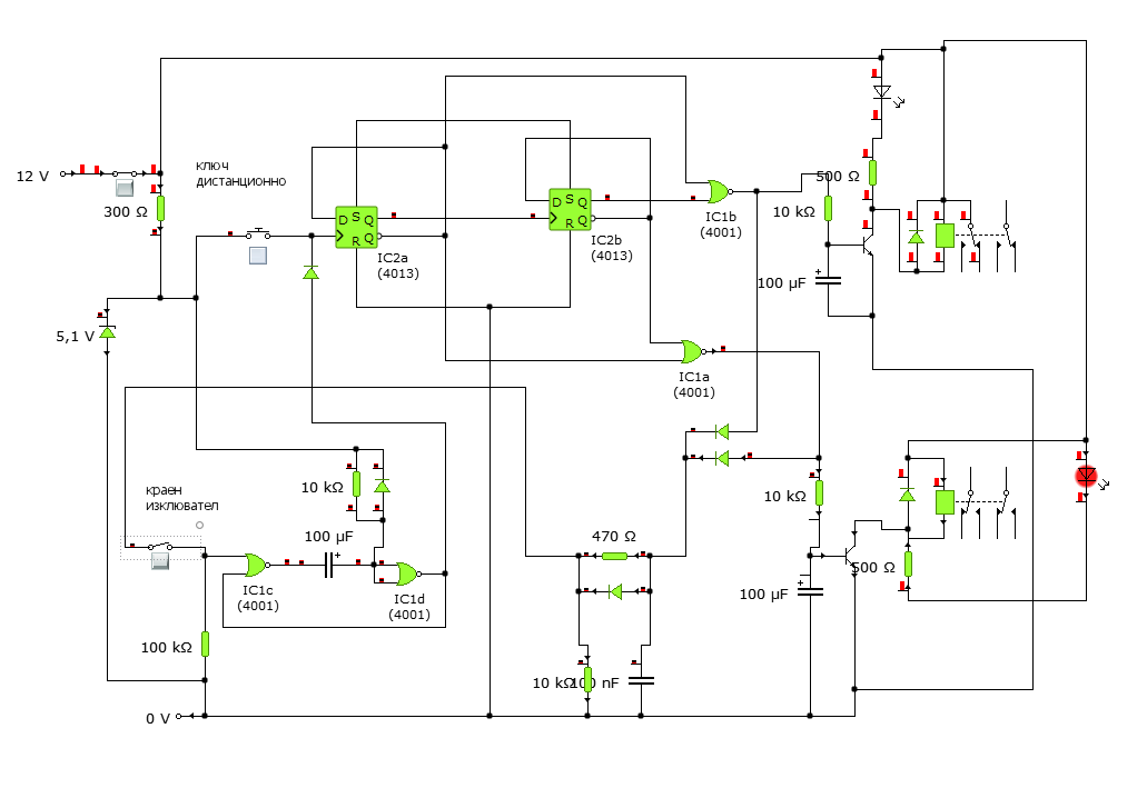
Направих си схема за отваряне на гаражна врата.До тук всичко беше на ред.Проектирах я с "Yenka", има и възможност за симулация.Работи си нормално,но след няколко дена започнаха да горят релета.По някаква причина схемата включва двете релета едновременно,или като прекъсне тока се получава импулс и се задейства някое реле. :? Този проблем не можах да го реша.Качвам схемичката и ако може малко помощ за това проблемче.Тази схема се управлява с фабрично дистанционно,то поне работи без грешка.

Прикачен файл

врата1.png
това е схемата
врата1.png (42.5 KиБ) Видяна 1649 пъти
sstefanov - майстор
S входовете на 4013 не може да бъдат така както са на схемата. Трябва да са свързани някъде.
100 килоома на входа на IC1C при отворен краен изключвател правят входа чувствителен на смущения.
Когато изходът на IC1D е 0 и бутонът е отворен, тактовият вход на първия тригер е висящ, което също е недопустимо.

Има и няколко други забележки, но която и от тези 3 е достатъчна, за да не ти работи схемата.
lz1wvm - специалист
Проектирах я с "Yenka
Честно казано,не съм работил с програми.
Но защо на базата на изходния транзистор,имаш RC верига 100 микрофарада и 10 колоома. :idea: :arrow:
ПС и защо няма резистор база-емитер.
hasko100 - специалист
Двата входа S на 4013 са свързани на маса, пропуснал съм да го отбележя. 10к. и 100мф. на базата са за закъснение на включване, защото на всеки втори цикъл за кратко се включват и двете релета. Схемата с 4001 е готова, и служи да прекъсне връзката на ключа с входа тригера, така може да се отвори с дистанционното.За сега проблема е само като спре тока, след това се включва някое реле.
ivanovbg - майстор
Направи нулиране на тригерите на входа R чрез времезакъснителна RC верига. Иначе застават на случаен принцип.
Andri01 - майстор
Любител си на електрониката,май :). Схемите ми за управление на входната/ плъзгаща/ врата и тази на гаража са релейни и вече над 10-на години работят безотказно.И двете се задействат дистанционно ,с опция за ръчно и аварийно отваряне.

Тема "Схема за отваряне на гаражна врата" | Включи се в дискусията:


Сподели форума:

Бъди информиран. Следвай "Направи сам" във Facebook:

Намери изпълнител и вдъхновения за дома. Следвай MaistorPlus във Facebook: