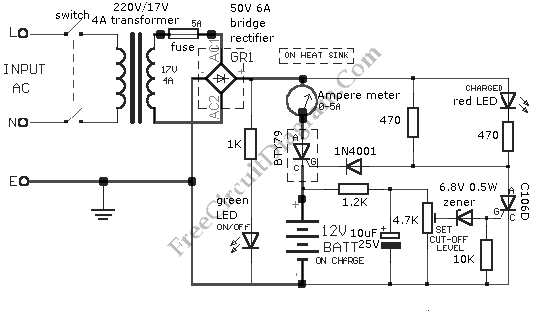
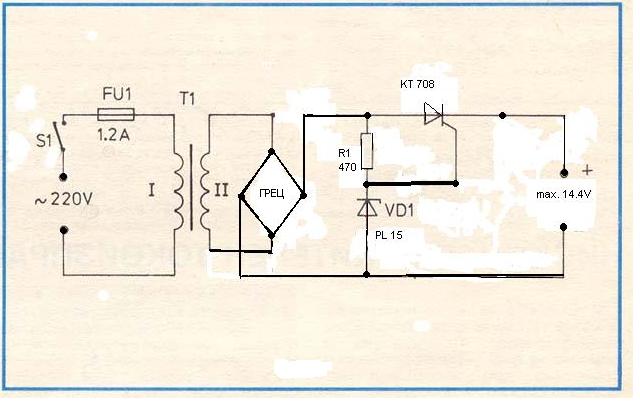
може ли някой да ми каже дали наистина работи тази схема за зареждане на акумулатор и може ли тиристора да се замени с кт206/200 или Т7-4-1-90 саотетно трябва ли сменяне на резистора.
Прикачен файл
St115_13SN5.jpg (40.1 KиБ) Видяна 1993 пъти
