• 1
  • 15
  • 16
  • 17
  • 18
  • 19
  • 89
Всичко свързано с тоците ми е слабост, опитайте се да ме затрудните.
bdz43r - специалист
Светодиоди се свързват само последователно или всеки диод с отделен резистор!
Паралелно свързване на светодиоди е недопустимо - води до неравномерно натоварване на диодите, някои се претоварват и бързо си заминават, което води до още по-голямо претоварване на останалите и т. н. докато дадат фира всичките.
При 12V (реално 13-14V от оловен акумулатор), се връзват най-много по 3-4 (най-добре 2-3) диода последователно с един резистор.
Justy - майстор
...Паралелно свързване на светодиоди е недопустимо ...

Вярно ! Могат да се свързват паралелно групи последователно свързани диоди, всяка от които има свой резистор.
ELEMENTAL - специалист
Майсторе, това автономно осветление колко мощно го искаш?Поясни, щото това не е форум за гадателство :wink: .
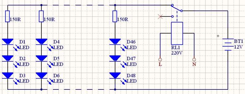
Сега по въпроса, както ти казаха bdz43r и Justy е препоръчително (да не кажа задължително) светодиодите да са с отделни резистори.Не си споменал какви са светодиодите (като мощност и цвят) затова приемам, че става дума за бели високояркостни диоди.Както виждаш от схемата всеки 3 светодиода си имат токоограничаващ резистор.Сложил съм и едно реленце да включва диодите при отпадане на мрежовото напрежение.Ако искаш да си го включваш осветлението ти, на мястото на нормално затворения контакт на релето можеш да сложиш едно ЦК ключе.

Прикачен файл

48 LEDs.jpg
48 LEDs.jpg (38.02 KиБ) Видяна 13378 пъти
БАШ МАЙСТОР - специалист
Благодаря ви!!!за бързия отговор, малко съм светодиоден след концерта на Металика !
и в двете цветни кодчета няма златно :cry:
ми ,мисля по 30 диода на лампа ,а това с релето ми идва дюшеш :idea: :idea: :idea: БЛАГОДАРЯ ЗА ИДЕЯТА!
Светодиодите ще са от по силните ,БЕЛИ ,кристални ли се казват ,незнам :?
При това положение навръзвам 10 тройни секции ,нали :?: както е по схемата .Това 150R ,стойност ли е или просто означение на резистора?Релето за пад в напрежение ,така ли да кажа в магазина и има ли различни ,примерно за ватове разлики?
Примерно ,6 лампи по 30 са 180 светодиода ,по 3,6 вата са баси 648 ВАТА ,май ще трябва атомен акумолатор :shock:
и за финал някой от София да ме насочи от къде да се закупят нужните продукти!



ПС.някой слагал ли е на акумулатор от тези диодните лампи дето са за лунички цокъл,ще станат ли , или само през траф бачкат???

ППС ето я лампата от която ми дойде идеята ,това черното е пуш ключе
Изображение Изображение кликнете върху снимката за голяма видимост
ELEMENTAL - специалист
БАШ МАЙСТОР написа:
....мисля по 30 диода на лампа .....
При това положение навръзвам 10 тройни секции ,нали :?: както е по схемата .
Да
БАШ МАЙСТОР написа:
Това 150R ,стойност ли е или просто означение на резистора?
Стойност (150ома) (цветен код-кафяво зелено кафяво златно(сребърно))
БАШ МАЙСТОР написа:
Релето за пад в напрежение ,така ли да кажа в магазина и има ли различни ,примерно за ватове разлики?
Реле с 1 нормално отворен и 1 нормално затворен контакт, и намотка за 220 волта
БАШ МАЙСТОР написа:
Примерно ,6 лампи по 30 са 180 светодиода ,по 3,6 вата са баси 648 ВАТА ,май ще трябва атомен акумолатор Shocked
60.0,02=1,2А , 1,2А.12V=14,4вата обща консумация
........
....иначе резистора от първия пост за който питаше е 5,1ома
БАШ МАЙСТОР - специалист
явно трябва да дам на котката ми един калашник за да почне да разбира като тебе, малко съм дементен в момента ,но утре ще осмисля написаното,РЕРСПЕКТ!!!!
mitcd - специалист
Гледай сам да не се гръмнеш,че като гледам кави си ги написал ???
Wishmaster-ruse - специалист
Аз направих това последно.
Нямах си друго занимание че реших да направя таралясника дето ми додоха да карам сега малко по различен от останалите.

От сега да кажа синия долен габарит е пробно и аз не го харесвам ще го правя бял и него.

Прикачен файл

ALIM0280.JPG
на огледалата има и мигачи.
ALIM0280.JPG (50.64 KиБ) Видяна 12921 пъти
Neno Er - специалист
Wishmaster-ruse написа:
Аз направих това последно.
Нямах си друго занимание че реших да направя таралясника дето ми додоха да карам сега малко по различен от останалите.

От сега да кажа синия долен габарит е пробно и аз не го харесвам ще го правя бял и него.
Прочети в ЗДП какви светлини и къде се поставят на МПС, за да нямаш проблеми с КАТ.
Neno Er - специалист
Justy написа:
...Паралелно свързване на светодиоди е недопустимо ...

Вярно ! Могат да се свързват паралелно групи последователно свързани диоди, всяка от които има свой резистор.
От магазините по лев ми подариха лампа за автомобила с 5 светодиода.
Много хубаво светеше. Казвам светеше, защото една вечер като ми потрябва, изгасна.
Замерих с ом-мер. Дава късо.
Отворих и се оказа, че 5-те светодиода са свързани паралелно, с един резистор, не се постарах да му видя и кода.
Това е в потвърждение на горното мнение.
Сега ще трябва да го преправям.
  • 1
  • 15
  • 16
  • 17
  • 18
  • 19
  • 89

Тема "Осветление със светодиоди" | Включи се в дискусията:


Сподели форума:

Бъди информиран. Следвай "Направи сам" във Facebook:

Намери изпълнител и вдъхновения за дома. Следвай MaistorPlus във Facebook: