Здравейте,
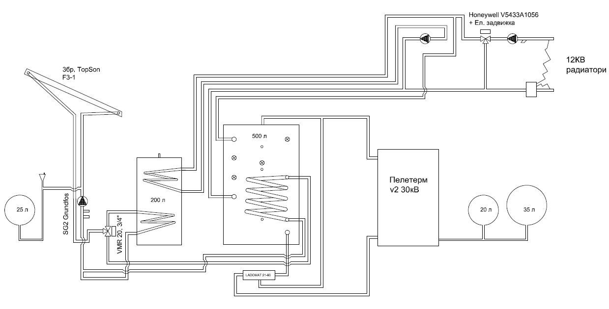
Може ли да дадете идея за един контролер, който да управлява инсталацията на картинката по-долу?
Понеже лятото ще има излишък на топлина, а евентуално и в много слънчеви дни пролет и есен, се надявам топлината да се насочи в буферът.
Предварително благодаря!
Може ли да дадете идея за един контролер, който да управлява инсталацията на картинката по-долу?
Понеже лятото ще има излишък на топлина, а евентуално и в много слънчеви дни пролет и есен, се надявам топлината да се насочи в буферът.
Предварително благодаря!
Прикачен файл
Nova instalacia.jpg (68.23 KиБ) Видяна 7260 пъти
